1. Introduction

This chapter presents the main concepts and the architecture of Rudder: what are the server types and their interactions.

Reading this chapter will help you to learn the terms used, and to prepare the deployment of a Rudder installation. === Concepts

1.0.1. Rudder functions

Rudder addresses two main functions:

  1. Configuration management;

  2. Asset management;

The configuration management function relies on the asset management function. The purpose of the asset management function is to identify Nodes and some of their characteristics which can be useful to perform configuration management. The purpose of configuration management is to apply rules on Nodes. A rule can include the installation of a tool, the configuration of a service, the execution of a daemon, etc. To apply rules on Nodes, Rudder uses the informations produced by the asset management function to identify these Nodes and evaluate some specific informations about them.

1.0.2. Asset management concepts

Each Node is running a Rudder Agent, which is sending regularly an inventory to the Rudder Server.

New Nodes

Following the first inventory, Nodes are placed in a transit zone. You can then view the detail of their inventory, and accept the final Node in the Rudder database if desired. You may also reject the Node, if it is not a machine you would like to manage with Rudder.

Search Nodes

An advanced search engine allows you to identify the required Nodes (by name, IP address, OS, versions, etc.)

Groups of Nodes

You will have to create sets of Nodes, called groups. These groups are derived from search results, and can either be static or a dynamic :

Static group

Group of Nodes based on search criteria. The search is performed once and the resulting list of Nodes is stored. Once declared, the list of nodes will not change, except manual change.

Dynamic group

Group of Nodes based on search criteria. The search is replayed every time the group is queried. The list will always contain the nodes that match the criteria, even if the data nodes have changed since the group was created.

1.0.3. Configuration management concepts

We adopted the following terms to describe the configurations in Rudder:

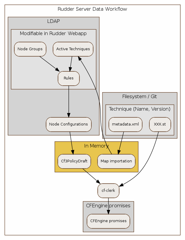
Technique

This is a configuration skeleton, adapted to a function or a particular service (eg DNS resolver configuration). This skeleton includes the configuration logic for this function or service, and can be set according to a list of variables (in the same example: IP addresses of DNS servers, the default search box, …)

Directive

This is an instance of a Technique, which allows to set values for the parameters of the latter. Each Directive can have an unique name. A Directive should be completed with a short and a long description, and a collection of parameters for the variables defined by the Technique.

Rule

It is the application of one or more directives to a group of nodes. It is the glue between both Asset Management and Configuration Management parts of the application.

Applied Policy

This is the result of the conversion of a Policy Instance into a set of CFEngine Promises for a particular Node.

As illustrated in this summary diagram, the rules are linking the functions of inventory management and configuration management.

concepts.png
Figure 1. Concepts diagram

1.1. Rudder components

The Rudder infrastructure uses three types of machines:

Rudder Node

A Node is client computer managed by Rudder. To be managed, a Node must first be accepted as an authorized node.

Rudder Root Server

This is the core of the Rudder infrastructure. This server must be a dedicated machine (either virtual of physical), and contains the main application components: the web interface, databases, configuration data, logs…

Rudder Relay Server

Relay servers are not available in the current version. In a future version, these optional servers will let you adapt your Rudder architecture to your existing network topology, by acting as a proxy for flows exchanged between managed nodes and the root server.

1.2. Specifications for Rudder Nodes

The following operating systems are supported for Rudder Nodes and packages are available for these platforms:

  • Debian GNU/Linux 5 (Lenny)

  • Debian GNU/Linux 6 (Squeeze)

  • Microsoft Windows Server 2000

  • Microsoft Windows Server 2003

  • Microsoft Windows Server 2008

  • Red Hat Enterprise Linux (RHEL) / CentOS 5

  • Red Hat Enterprise Linux (RHEL) / CentOS 6

  • SuSE Linux Enterprise Server (SLES) 10 SP3

  • SuSE Linux Enterprise Server (SLES) 11 SP1

  • Ubuntu 10.04 LTS (lucid)

  • Ubuntu 10.10 (maverick)

  • Ubuntu 11.10 (oneiric)

  • Ubuntu 12.04 LTS (precise)

Tip
Windows Nodes

Installing Rudder on Windows requires the commercial version of CFEngine (named Nova). Hence, as a starting point, we suggest that you only use Linux machines. Once you are accustomed to Rudder, contact Normation to obtain a demo version for Windows platforms.

Warning
Unsupported Operating Systems

It is possible to use Rudder on other platforms than the ones listed here. However, we haven’t tested the application on them, and can’t currently supply any packages for them. Moreover, the Techniques are likely to fail. If you wish to try Rudder on other systems, please contact us.

1.3. Specifications for Rudder Root Server

1.3.1. Hardware specifications

A dedicated server is strongly recommended.

Your Rudder Root Server can be either a physical or a virtual machine.

At least 1024 MB of RAM must be available on the server, depending on the base requirements of your operating system.

Rudder Server is running on both 32 and 64 bit versions of every supported Operating System.

1.3.2. Supported Operating Systems

The following operating systems are supported as a Root server:

  • Debian GNU/Linux 5 (Lenny)

  • Debian GNU/Linux 6 (Squeeze)

  • Red Hat Enterprise Linux (RHEL) / CentOS 6

  • SuSE Linux Enterprise Server (SLES) 11 SP1

  • Ubuntu server 11.10 (Oneiric)

  • Ubuntu server 12.04 LTS (Precise)

1.3.3. Packages

Rudder components are distributed as a set of packages.

packages.png
Figure 2. Rudder packages and their dependancies
rudder-webapp

Package for the Rudder Web Application. It is the graphical interface for Rudder.

rudder-inventory-endpoint

Package for the inventory reception service. It has no graphical interface. This service is using HTTP as transport protocol. It receives an parses the files sent by FusionInventory and insert the valuable data into the LDAP database.

rudder-jetty

Application server for rudder-webapp and rudder-inventory-endpoint. Both packages are written in Scala. At compilation time, they are converted into .war files. They need to be run in an application server. Jetty is this application server. It depends on a compatible Java Runtime Environment. It can be either Oracle Java JRE or OpenJDK 7 JRE.

rudder-techniquess

Package for the Techniques. They are installed in /opt/rudder/configuration-repository/techniques. At runtime, the Techniques are copied into a git repository in /var/rudder. Therefore, the package depends on the git package.

rudder-inventory-ldap

Package for the database containing the inventory and configuration informations for each pending and validated Nodes. This LDAP database is build upon OpenLDAP server. The OpenLDAP engine is contained in the package.

rudder-reports

Package for the database containing the logs sent by each Node and the reports computed by Rudder. This is a PostgreSQL database using the PostgreSQL engine of the distribution. The package has a dependancy on the postgresl package, creates the database named rudder and installs the inialisation scripts for that database in /opt/rudder/etc/postgresql/*.sql.

rudder-cfengine-community

Package for the CFEngine server. This server delivers to the Nodes the Applied Policies converted into CFEngine promises.

rudder-server-root

Package to ease installation of every Rudder services. This package depends on all above packages. It also

  • installs the Rudder configuration script:

/opt/rudder/bin/rudder-init.sh
  • installs the initial promises for the Root Server in:

/opt/rudder/share/initial-promises/
  • installs the init scripts (and associated default file):

/etc/init.d/rudder-server-root
  • installs the logrotate configuration:

/etc/logrotate.d/rudder-server-root
rudder-agent

One single package integrates everything needed for the Rudder Agent. It contains CFEngine Commmunity, FusionInventory, and the initial promises for a Node. It also contains an init script:

/etc/init.d/rudder-agent

The rudder-agent package depends on a few common libraries and utilities:

  • OpenSSL

  • libpcre

  • libdb (4.6 on Debian)

  • uuidgen (utility from uuid-runtime package on Debian)

1.3.4. Software dependencies and third party components

The Rudder Web application requires the installation of Apache 2 httpd, Oracle Java 6 JRE or OpenJDK 7 JRE, and cURL; the LDAP Inventory service needs rsyslog and the report service requires PostgreSQL.

When available, packages from your distribution are used. These packages are:

Apache

The Apache Web server is used as a proxy to give HTTP access to the Web Application. It is also used to give writable WebDAV access for the inventory. The Nodes send their inventory to the WebDAV service, the inventory is stored in /var/rudder/inventories/incoming.

PostgreSQL

The PostgreSQL database is used to store logs sent by the Nodes and reports generated by Rudder.

rsyslog and rsyslog-pgsql

The rsyslog server is receiving the logs from the nodes and insert them into a PostgreSQL database. On SLES, the rsyslog-pgsql package is not part of the distribution, it can be downloaded alongside Rudder packages.

Oracle Java JRE or OpenJDK 7 JRE

The Java runtime is needed by the Jetty application server. On Debian, the package from the distribution is used. On SLES, the package must be dowloaded from Oracle website.

curl

This package is used to send inventory files from /var/rudder/inventories/incoming to the Rudder Endpoint.

git

The package is not a dependency, but its installation is recommended. The running Techniques Library is maintained as a git repository in /var/rudder/configuration-repository/techniques. It can be useful to have git installed on the system for maintenance purpose.

1.4. Configure the network

1.4.1. Mandatory flows

The following flows from the Nodes to the Rudder Root Server has to be allowed:

Port 5309, TCP

CFEngine communication port, used to communicate the policies to the rudder nodes.

Port 80, TCP, for nodes

HTTP communication port, used to send inventory and fetch the id of the Rudder Server.

Port 514, TCP

Syslog port, used to centralize reports.

Open the following flow from the clients desktop to the Rudder Root Server:

Port 80, TCP, for users

HTTP communication port, used by the users to access to the web interface.

1.4.2. Optional flows

These flows are used to add features to Rudder:

CFEngine Nova

Managing Windows machines requires the commercial version of CFEngine, called Nova. It needs to open the port 5308 TCP from the Node to the Rudder Root Server.

1.4.3. DNS - Name resolution

Currently, Rudder relies on the Node declared hostnames to identify them. So it is required that each Node hostname can be resolved to its IP address that will be used to contact the Rudder Server. We are aware that it is far from being ideal in most cases (no DNS environement, private sub-networks, NAT, etc…), and we are currently working on an alternative solution.

If you do not have the wished name resolution, we advice that you should fill the IP address and hostname of the /etc/hosts file of the Rudder Root Server.

Similarly, each Rudder Node must be able to resolve the Rudder Root Server hostname given in the step described in [initial-config].

2. Install Rudder Server

This chapter covers the installation of a Rudder Root Server, from the specification of the underlying server, to the initial setup of the application.

Before all, you need to setup a server according to the server specifications. You should also configure the network. These topics are covered in the Architecture chapter.

Ideally, this machine should have Internet access, but this is not a strict requirement.

2.1. Install Rudder Root server on Debian or Ubuntu

2.1.1. Update the system

Prior to beginning the installation of your Rudder Server, we recommend that you update your Debian/Ubuntu system with the latest versions of available packages.

Specifically for Debian 5 (Lenny), since the release of Debian 6 (Squeeze), the signing key of packages repositories has changed. If you haven’t already done it, you should also force the upgrade of the debian-archive-keyring package to fetch the new key:

root@rudder-server:~# aptitude update
root@rudder-server:~# aptitude install debian-archive-keyring
root@rudder-server:~# aptitude update
root@rudder-server:~# aptitude safe-upgrade

2.1.2. Add the Rudder packages repository

To validate the contents of the Rudder repository, you should import the GPG key used to sign it:

root@rudder-server:~# apt-key adv --recv-keys --keyserver keyserver.ubuntu.com 474A19E8

If the HTTP Keyserver Protocol (11371/tcp) port is blocked on your network you can use this alternate command:

root@rudder-server:~# wget --quiet -O- "http://keyserver.ubuntu.com/pks/lookup?op=get&search=0x474A19E8" | sudo apt-key add -

Then add the Rudder repository, by typing:

root@rudder-server:~# echo "deb http://www.rudder-project.org/apt-2.5/ $(lsb_release -cs) main" > /etc/apt/sources.list.d/rudder.list

Then, update your local package database to retrieve the list of packages available on our repository:

root@rudder-server:~# aptitude update

2.1.3. Java on Debian/Ubuntu

The Rudder Root server needs a compatible Java Runtime Environment to run. In most cases, this will be installed automatically thanks to packaging dependencies, however in some cases manual installation is required.

On Debian Squeeze (6) and Debian Lenny (5), the available package is Oracle Java 6 JRE, namely sun-java-6-jre, which is in the non-free component. You must make sure this is enabled in your apt sources. Check that /etc/apt/sources.list contains the following lines:

deb http://ftp.fr.debian.org/debian/ squeeze main contrib non-free
deb http://security.debian.org/ squeeze/updates main contrib non-free
Tip

Your mirror may differ, ftp.fr.debian.org is only an example. Also, please adapt the distribution name if needed (squeeze could be replaced by lenny).

On Ubuntu Natty (11.04) and previous Ubuntu versions, you will have to install Java yourself as the packaging of the Oracle JVM is now restricted by Oracle™ and Rudder is not compatible with OpenJDK 6, which is the only available JDK from Ubuntu. See http://www.java.com/fr/download/ to get Oracle's JVM.

On Debian Wheezy (7) and above and Ubuntu Oneiric (11.10) and above, the available package is OpenJDK 7 JRE, namely openjdk-7-jre. It will be installed automatically as a dependency of the Rudder packages, and does not require the non-free component.

2.1.4. Install your Rudder Root Server

To begin the installation, you should simply install the rudder-server-root metapackage, which will install the required components:

root@rudder-server:~# aptitude install rudder-server-root
Note

If Oracle Java 6 JRE is installed (usually on Debian Lenny (5) or Squeeze (6) only), you will be asked to accept the license of the product during installation.

2.1.5. Compatibility with RHEL/CentOS 5 and syslogd

Warning

For users running the Rudder server on Ubuntu Server 12.04 or later, any nodes running syslogd (not syslog-ng or rsyslog) will fail to send any reports about the configuration rules they have applied. This is the case by default on RHEL/CentOS 5, but not on any other supported platforms.

Rudder will apply rules on nodes but will never get reports from those using syslogd. Therefore Rudder will not be able to calculate compliance.

Several workarounds are available to fix this:

  1. Install another syslog server on your nodes, such as rsyslog or syslog-ng.

  2. Change the rsyslog configuration on the Rudder server (running Ubuntu 12.04 or later) to use port 514 and authorize this in the rsyslog configuration.

  3. Setup iptables on the node to send syslog traffic to the correct port on your Rudder server.

  4. Use a different OS for your Rudder server that Ubuntu Server 12.04 or later.

2.2. Install Rudder Root server on SLES

2.2.1. Configure the package manager

Ensure that the zypper package manager is configured, and install the required packages: rsyslog, rsyslog-pgsql and Oracle Java 6 JRE or OpenJDK 7 JRE. rsyslog and rsyslog-pgsql are downloadable along Rudder and Java is available through Oracle's website: http://www.java.com.

2.2.2. Update the system

Prior to beginning the installation of your Rudder Server, we recommend that you update your SLES system with the latest versions of available packages.

root@rudder-server:~# zypper up

2.2.3. Add the Rudder packages repository

Add the URL of the Normation repository, by typing the next command on a SLES 11:

root@rudder-server:~# zypper ar -n "Normation RPM Repositories" \
http://www.rudder-project.org/rpm-2.5/SLES_11_SP1/ Normation

Or this one on a SLES 10:

root@rudder-server:~# zypper sa "http://www.rudder-project.org/rpm-2.5/SLES_10_SP3/" Normation

Then, update your local package database to retrieve the list of packages available on our repository:

root@rudder-server:~# zypper up

2.2.4. Install your Rudder Root Server

To begin the installation, you should simply install the rudder-server-root metapackage, which will install the required components:

root@rudder-server:~# zypper in rudder-server-root
Tip

If you want to manage the Techniques Library with git on a SLES based system, you should dowload the SDK DVD and install git-core using yast2 or zypper, or get the RPM using another channel.

2.3. Install Rudder Root server on RedHat or CentOS

2.3.1. Java on RHEL/CentOS

The Rudder Root server needs a compatible Java Runtime Environment to run.

On RHEL/CentOS 6, the available package compatible with Rudder server is java-1.7.0-openjdk but Rudder is also compatible with Oracle JRE 1.6 or later.

Oracle JRE 1.6, Oracle JRE 1.7 and OpenJDK 1.6 aren’t provided by the same virtual package on RHEL/CentOS 6 than OpenJDK 1.7. Besides, only OpenJDK 1.7 is provided by default on RHEL/CentOS contrary to Oracle JRE.

This is why even if Rudder Server would work with Oracle JRE 1.6 or 1.7, the dependencies will not be resolved with them.

2.3.2. Add the Rudder packages repository

Configure the yum repository for RedHat/CentOS 6:

$ echo "[Rudder_2.5]
name=Rudder 2.5 Repository
baseurl=http://www.rudder-project.org/rpm-2.5/RHEL_6/
gpgcheck=0
" > /etc/yum.repos.d/rudder.repo

Or for RedHat/CentOS 5:

$ echo "[Rudder_2.5]
name=Rudder 2.5 Repository
baseurl=http://www.rudder-project.org/rpm-2.5/RHEL_5/
gpgcheck=0
" > /etc/yum.repos.d/rudder.repo

2.3.3. Install your Rudder Root Server

Install the package:

yum install rudder-server-root
Warning

Rudder don’t support SELinux yet (see http://www.rudder-project.org/redmine/issues/2882), then you should set it as permissive with this command:

setenforce 0

2.4. Initial configuration of your Rudder Root Server

After the installation, you have to configure some system elements, by launching the following initialization script:

/opt/rudder/bin/rudder-init.sh

This script will ask you to fill in the following details:

Hostname

The hostname that can be used by the client Nodes to reach the server. It is used to configure the web interface (so it will be the URL you’ll use to access it), and to configure on the client Node how to reach the root server.

Allowed networks

A list of IP networks authorized to connect to the server. We recommend that you specify all the networks of your infrastructure. The syntax is the standard network/mask notation, for instance 192.168.0.0/24 or 10.0.0.0/8. To add several networks, first type the first network, then press the return key - the script will ask if you wish to add some more networks.

Server IP

The IP address of the Rudder Root Server on which the CFEngine daemon should be contacted by all nodes. If your root server has only one IP address, you should nevertheless type it here.

Demo data

Type "yes" if you wish to have the local database filed with demo data. It is usually not recommended if you wish to add your own Nodes.

Reset initial promises

On an existing Rudder Server, you can remove all promises generated by Rudder and replace them by the standard initialisation promises. The major effect of this option is that every Nodes won’t be able to fetch their promises until the next regeneration by Rudder.

Tip

In case of typing error, or if you wish to reconfigure these elements, you can execute this script again as many times as you want.

2.5. Validate the installation

Once all these steps have been completed, use your web browser to go to the URL given on the step described in the section about initial configuration.

You should see a loading, then a login screen. Only two demo accounts are configured, without any right restriction as of now.

Note
Files installed by the application
/etc

System-wide configuration files are stored here: init scripts, configuration for apache, logrotate and rsyslog.

/opt/rudder

Non variable application files are stored here.

/opt/rudder/etc

Configuration files for Rudder services are stored here.

/var/log/rudder

Log files for Rudder services are stored here.

/var/rudder

Variable data for Rudder services are stored here.

/var/rudder/cfengine-community

Data for CFEngine Community are stored here.

/var/rudder/configuration-repository/techniques

Techniques are stored here.

/var/cfengine

Data for CFEngine Nova are stored here.

/usr/share/doc/rudder*

Documentation about Rudder packages.

3. Install Rudder Agent

This chapter gives a general presentation of the Rudder Agent, and describes the different configuration steps to deploy the Rudder agent on the Nodes you wish to manage. Each Operating System has its own set of installation procedures.

The machines managed by Rudder are called Nodes, and can either be physical or virtual. For a machine to become a managed Node, you have to install the Rudder Agent on it. The Node will afterwards register itself on the server. And finally, the Node should be acknowledged in the Rudder Server interface to become a managed Node. For a more detailled description of the workflow, please refer to the Advanced Usage part of this documentation.

Note
Components

This agent contains the following tools:

  1. The community version of CFEngine, a powerful open source configuration management tool.

  2. FusionInventory, an inventory software.

  3. An initial configuration set for the agent, to bootstrap the Rudder Root Server access.

These components are recognized for their reliability and minimal impact on performances. Our tests showed their memory consumption is usually under 10 MB of RAM during their execution. So you can safely install them on your servers.

We grouped all these tools in one package, to ease the Rudder Agent installation.

To get the list of supported Operating systems.please refer to <<Nodes_supported_OS, the list of supported Operating Systems for the Nodes>>.

3.1. Install Rudder Agent on Debian or Ubuntu

Validate the content of the Rudder project repository by importing the GPG key used to sign it:

apt-key adv --recv-keys --keyserver keyserver.ubuntu.com 474A19E8

If your HTTP Keyserver Protocol (11371/tcp) is blocked you can use an alternate command:

root@rudder-server:~# wget --quiet -O- "http://keyserver.ubuntu.com/pks/lookup?op=get&search=0x474A19E8" | sudo apt-key add -

Add Rudder project repository:

  • on Debian Squeeze:

sudo tee /etc/apt/sources.list.d/rudder.list <<EOF
deb http://www.rudder-project.org/apt-2.5/ $(lsb_release -cs) main contrib non-free
EOF
  • on Ubuntu 11.10 and following, or Debian wheezy and following:

sudo apt-add-repository http://www.rudder-project.org/apt-2.5/

Update your local package database to retrieve the list of packages available on our repository:

sudo aptitude update

Install the rudder-agent package:

sudo aptitude install rudder-agent

3.2. Install Rudder Agent on RedHat or CentOS

Download the package applicable to your version of RedHat/CentOS and to its architecture on

http://www.rudder-project.org/rpm-2.5/RHEL_5/
http://www.rudder-project.org/rpm-2.5/RHEL_6/

Or you can define a yum repository for RedHat/CentOS 6:

$ echo "[Rudder_2.5]
name=Rudder 2.5 Repository
baseurl=http://www.rudder-project.org/rpm-2.5/RHEL_6/
gpgcheck=0
" > /etc/yum.repos.d/rudder.repo

Or for RedHat/CentOS 5:

$ echo "[Rudder_2.5]
name=Rudder 2.5 Repository
baseurl=http://www.rudder-project.org/rpm-2.5/RHEL_5/
gpgcheck=0
" > /etc/yum.repos.d/rudder.repo

Install the package:

rpm -Uhv rudder-agent-2.5.0-1.EL.5.x86_64.rpm

Or if a yum repository has been set:

yum install rudder-agent

3.3. Install Rudder Agent on SLES

Following commands are executed as the root user.

Add the Rudder packages repository:

  • on a SLES 11 node:

zypper ar -n "Rudder RPM Repositories" \
http://www.rudder-project.org/rpm-2.5/SLES_11_SP1/ Rudder
  • on a SLES 10 node:

zypper sa "http://www.rudder-project.org/rpm-2.5/SLES_10_SP3/" Rudder

Update your local package database to retrieve the list of packages available on our repository:

zypper ref

Install the rudder-agent package:

zypper install rudder-agent

3.4. Configure and validate

3.4.1. Configure Rudder Agent

Configure the IP address of the Rudder Root Server in the following file

sudo tee /var/rudder/cfengine-community/policy_server.dat <<EOF
@@replace_by_rudder_server_ip@@
EOF
Tip

We advise you to use the IP address of the Rudder Root Server. The DNS name of this server can also be accepted if you have a complete DNS infrastructure matching the IP of the Nodes with their hostnames.

3.4.2. Start Rudder Agent:

sudo /etc/init.d/rudder-agent start

3.4.3. Validate new Node

Several minutes after the start of the agent, a new Node should be pending in the Rudder web interface.

You will be able to browse its inventory, and accept it to manage its configuration with Rudder.

Force Rudder Agent execution

You may force the agent execution by issuing the following command:

/var/rudder/cfengine-community/bin/cf-agent -KI

4. Upgrade Rudder

This short chapter covers the upgrade of the Rudder Server Root and Rudder Agent from a version 2.4 to the latest version 2.5.

The upgrade is quite similar to the installation.

A big effort has been made to ensure that all upgrade steps are performed automatically by packaging scripts. Therefore, you shouldn’t have to do any upgrade procedures manually, but you will note that several data migrations occur during the upgrade process. === Upgrade Rudder on Debian or Ubuntu

Following commands are executed as the root user.

Add Rudder project repository:

  • on Debian Squeeze and followings or Ubuntu 11.10 and followings:

echo "deb http://www.rudder-project.org/apt-2.5/ $(lsb_release -cs) main contrib non-free" > /etc/apt/sources.list.d/rudder.list
  • or on Ubuntu 11.10 and following, or Debian wheezy and following:

apt-add-repository http://www.rudder-project.org/apt-2.5/

Update your local package database to retrieve the list of packages available on our repository:

  • With aptitude:

aptitude update
  • With apt-get:

apt-get update

For Rudder Server, upgrade all the packages associated to rudder-server-root:

  • With aptitude:

aptitude install rudder-server-root
  • With apt-get:

apt-get install rudder-server-root

and after the upgrade of these packages, restart jetty to be sure that the changes are applied:

/etc/init.d/jetty restart

For Rudder Agent, upgrade the rudder-agent package:

  • With aptitude:

aptitude install rudder-agent
  • With apt-get:

apt-get install rudder-agent
Warning

Rudder include a script for upgrading all the files which needed to. Then, you should not replace your old files by the new ones when apt-get/aptitude is asking for, unless you want to reset all your parameters.

4.1. Upgrade Rudder on RedHat or CentOS

Following commands are executed as the root user.

Define a yum repository for RedHat/CentOS 6:

$ echo "[Rudder_2.5]
name=Rudder 2.5 Repository
baseurl=http://www.rudder-project.org/rpm-2.5/RHEL_6/
gpgcheck=0
" > /etc/yum.repos.d/rudder.repo

Or for RedHat/CentOS 5:

$ echo "[Rudder_2.5]
name=Rudder 2.5 Repository
baseurl=http://www.rudder-project.org/rpm-2.5/RHEL_5/
gpgcheck=0
" > /etc/yum.repos.d/rudder.repo

For Rudder Agent, upgrade the rudder-agent package:

yum update rudder-agent

There was no Rudder Server packages for version 2.3. === Upgrade Rudder on SLES

Following commands are executed as the root user.

Add the Rudder packages repository:

  • With zypper on a SLES 11 system:

zypper ar -n "Rudder RPM Repositories" \
http://www.rudder-project.org/rpm-2.5/SLES_11_SP1/ Rudder
  • With zypper on a SLES 10 system:

zypper sa "http://www.rudder-project.org/rpm-2.5/SLES_10_SP3/" Rudder

Update your local package database to retrieve the list of packages available on our repository:

zypper ref

For Rudder Server (only SLES 11), upgrade all the packages associated to rudder-server-root:

zypper update rudder*

and after the upgrade of these packages, restart jetty to be sure that the changes are applied:

/etc/init.d/jetty restart

For Rudder Agent, upgrade the rudder-agent package:

zypper update rudder-agent

4.2. Caution cases

4.2.1. Known bugs

  • After upgrade if the web interface has display problems, empty you navigator cache and/or logout/login. == Rudder Web Interface

This chapter is a general presentation of the Rudder Web Interface. You will find how to authenticate in the application, a description of the design of the screen, and some explanations about usage of common user interface items like the search fields and the reporting screens.

4.3. Authentication

When accessing the Rudder web interface, a login / password is required. The default accounts are:

  • Login: jon.doe, password: secret

  • Login: alex.bar, password: secret2

You can change the user accounts by following the User management procedure.

4.4. Presentation of Rudder Web Interface

The web interface is organised according to the concepts described earlier. It is divided in three logical parts: Node Management, Configuration Management and Administration.

4.4.1. Rudder Home

The home page summarizes the content of the other parts and provides quick links for the most common actions.

Home menu
Figure 3. Rudder Homepage

4.4.2. Node Management

In the Node Management section, you will find the validation tool for new Nodes, a search engine for validated Nodes, and the management tool for groups of Nodes.

Asset Management
Figure 4. Node Management welcome screen

4.4.3. Configuration Management

In the Configuration Management section, you can select the Techniques, configure the Directives and manage the Rules.

Configuration Management
Figure 5. Configuration Management welcome screen

4.4.4. Administration

The Administration section provides some general settings: you can setup the available networks for the Policy Server, view the event logs and manage your plugin collection.

Administration
Figure 6. Administration welcome screen

4.5. Units supported as search parameters

Some parameters for the advanced search tool allow using units. For example, in the search criterion for RAM size, you can type 512MB instead of a value in bytes. This paragraph describes supported units by parameter type.

4.5.1. Bytes and multiples

All criteria using a memory size (RAM, hard disk capacity, etc) is by default expected in bytes. If no other unit is specified, all values will be assumed to be in bytes.

4.5.2. Convenience notation

All memory sizes can be written using spaces or underscores (_) to make the numbers easier to read. Numbers must begin with a digit. For example, the following numbers are all valid and all worth 1234:

1234
1 234
1_234
1234_

The following number is not valid:

_1234

4.5.3. Supported units

Units used are non binary units, and a mutliplication factor of 1024 is applied between each unit. Units are case insensitive. Therefore, Mb is identical to mB or mb or MB.

In detail, the following units are supported (provided in lower case, see above):

Table 1. Units supported by Rudder search engine
Notation Alternate Value

b

o

bytes (equivalent to not specifying a unit)

kb

ko

1024 bytes

mb

mo

1024^2 bytes

gb

go

1024^3 bytes

tb

to

1024^4 bytes

pb

po

1024^5 bytes

eb

eo

1024^6 bytes

zb

zo

1024^7 bytes

yb

yo

1024^8 bytes

5. Node Management

5.1. Node Inventory

Rudder integrates a node inventory tool which harvest useful informations about the nodes. These informations are used by Rudder to handle the nodes, and you can use the inventory informations for Configuration Management purpose: search Nodes, create Groups of Nodes, determine some configuration management variables.

In the Rudder Web Interface, each time you see a Node name, you can click on it and display the collection of informations about this Node. The inventory is organized as following: first tab is a summary of administrative informations about the Node; other tabs are specialized for hardware, network interfaces, and software for every Nodes; tabs for reports and logs are added on Rudder managed Nodes.

The Node Summary presents administrative informations like the Node Hostname, Operating System, Rudder Client name, Rudder ID and Date when the inventory was last received. When the Node has been validated, some more informations are displayed like the Node Name and the Date first accepted in Rudder.

The hardware informations are organized as following: General, File systems, Bios, Controllers, Memory, Port, Processor, Slot, Sound, Storage, Video.

Network connexions are detailled as following: Name of the interface on the system, IP address, Network Mask, usage of DHCP or static configuration, MAC address, Type of connexion, Speed of the connexion and Status.

And finally, you get the list of every packaged software present on the system, including version and description.

On Nodes managed by Rudder, the Reports tab displays informations about the status of latest run of Rudder Agent, whereas the Logs tab displays informations about changes for the Node.

5.2. Accept new Nodes

At the starting point, the Rudder Server does’nt know anything about the Nodes. After the installation of the Rudder Agent, each Node register itself to the Rudder Server, and sends a first inventory. Every new Node must be manually validated in the Rudder Web Interface to become part of Rudder Managed Nodes. This task is performed in the Node Management > Accept new Nodes section of the application. You can select Nodes waiting for an approval, and determine whether you consider them as valid or not. Click on each Node name to display the extended inventory. Click on the magnifying glass icon to display the policies which will be applied after the validation.

Example 1. Accept the new Node debian-node.rudder-project.org
  1. Install and configure the Rudder Agent on the new Node debian-node.rudder-project.org

  2. Wait a few minutes for the first run of the Rudder Agent.

  3. Navigate to Node Management > Accept new Nodes.

  4. Select the new Node in the list.

  5. Validate the Node.

  6. The Node is now integrated in Rudder, you can search it using the search tools.

5.3. Search Nodes

You can navigate to Node Management > Search Nodes to display information about the Nodes which have been already validated, and are managed by Rudder.

The easiest search tool is the Quick search: type in the search field the first letters of the Rudder ID, Reference, or Hostname; choose the accurate Node in the autocompletion list; validate and look at the Node informations. This search tool can be very useful to help you create a new search in the Advanced Search.

Example 2. Quick search the Node called debian-node

Assuming you have one managed Node called debian-node.rudder-project.org, which ID in Rudder is d06b1c6c-f59b-4e5e-8049-d55f769ac33f.

  1. Type in the Quick Search field the de or d0.

  2. Autocompletion will propose you this Node: debian-node.rudder-project.org — d06b1c6c-f59b-4e5e-8049-d55f769ac33f [d06b1c6c-f59b-4e5e-8049-d55f769ac33f].

In the Advanced Search tool, you can create complex searches based on Node Inventory informations. The benefit of the Advanced Search tool is to save the query and create a Group of Nodes based on the search criteria.

  • 1. Select a field

The selection of the field upon which the criteria will apply is a two step process. The list of fields is not displayed unordered and extensively. Fields have been grouped in the same way they are displayed when you look at information about a Node. First you choose among these groups: Node, Network Interface, Filesystem, Machine, RAM, Storage, BIOS, Controller, Port, Processor, Sound Card, Video Card, Software, Environment Variable, Processes, Virtual Machines; then you choose among the list of fields concerning this theme.

  • 2. Select the matching rule

The matching rule can be selected between following possibilities: Is defined, Is not defined, =, ≠ or Regex followed by the term you are searching for presence or absence. Depending on the field, the list of searchable terms is either an free text field, either the list of available terms.

  • a. Regex matching rule

You can use regular expressions to find whatever you want in Node inventories. A search request using a regexp will look for every nodes that match the pattern you entered.

Those regexps follow Java Pattern rules. See http://docs.oracle.com/javase/6/docs/api/java/util/regex/Pattern.html for more details.

Example 3. Search node having an ip address matching 192.168.x.y

Assuming you want to search every node using an ip address match 192.168.x.y, where x<10 and y could be everything. You will to add that line to your search request:

  • Node summary, Ip address, Regex, 192\ .168\ .\d\ . .*

  • b. Composite search

Some fields allow you to look for more than one informations at a time. That’s the case for environment variable. for those fields you have to enter the first element then the separator then following elements. The name of the fields tells you about what is expected. it would look like firstelement<sep>secondelement assuming that <sep> is the separator.

Example 4. Search Environment Variable LANG=C.

Assuming you want to search every node having the environment variable LANG set to C. You will have to add that search line to your request:

  • Environment variable, key=value, =, LANG=C.

  • 3. Add another rule

You can select only one term for each matching rule. If you want to create more complex search, then you can add another rule using the + icon. All rules are using the same operand, either AND or OR. More complex searches mixing AND and OR operands are not available at the moment.

Example 5. Advanced search for Linux Nodes with ssh.

Assuming you want to search every Linux Nodes having ssh installed. You will create this 2 lines request:

  1. Operator: AND.

  2. First search line: Node, Operating System, =, Linux.

  3. Second search line: Software, Name, =, ssh.

5.4. Group of Nodes

You can create Group of Nodes based on search criteria to ease attribution of Rules in Configuration Management. The creation of groups can be done from the Node Management > Search Nodes page, or directly from the Groups list in Node Management > Groups. A group can be either Dynamic or Static.

Dynamic group

Group of Nodes based on search criteria. The search is replayed every time the group is queried. The list will always contain the nodes that match the criteria, even if the data nodes have changed since the group was created.

Static group

Group of Nodes based on search criteria. The search is performed once and the resulting list of Nodes is stored. Once declared, the list of nodes will not change, except manual change.

Example 6. Create a dynamic group for Linux Nodes with ssh having an ip address in 192.18.42.x.

To create that dynamic group like described above, You first have to create a new group with group type set to Dynamic. Then you have to set it’s search request to :

  1. Operator: AND.

  2. First search line: Node, Operating System, =, Linux.

  3. Second search line: Software, Name, =, ssh.

  4. Third search line: Node summary, Ip address, Regex, 192\ .168\ .\d\ . .* .

Finally you have to Click on Search to populate the group and click on Save to actually save it.

6. Configuration Management

6.1. Techniques

6.1.1. Concepts

A Technique defines a set of operations and configurations to reach the desired behaviour. This includes the initial set-up, but also a regular check on the parameters, and automatic repairs (when possible).

All the Techniques are built with the possibility to change only part of a service configuration: each parameter may be either active, either set on the "Don’t change" value, that will let the default values or in place. This allows for a progressive deployment of the configuration management.

Finally, the Techniques will generate a set of reports which are sent to the Rudder Root Server, which will let you analyse the percentage of compliance of your policies, and soon, detailed reports on their application.

6.1.2. Manage the Techniques

The Techniques shipped with Rudder are presented in a library that you can reorganize in Configuration > Techniques. The library is organized in two parts: the available Techniques, and the selection made by the user.

Technique Library

This is an organized list of every available Techniques. This list can’t be modified: every changes made by an user will be applied to the Active Techniques.

Active Techniques

This is an organized list of the Techniques selected and modified by the user. By default this list is the same as the Technique Libraryy. Techniques can be disabled or deleted, and then activated again with a simple drag and drop. Categories can be reorganised according to the desired taxonomy. A Technique can appear only once in the Active Techniques list.

Tip

The current version of Rudder has only an handful of Techniques. We are aware that it considerably limits the use of the application, but we choose to hold back other Techniques that did not, from our point of view, have the sufficient quality. In the future, there will be some upgrades including more Techniques.

Warning

The creation of new Techniques is not covered by the Web interface. This is an advanced task which is currently not covered by this guide.

6.1.3. Available Techniques

Application management
Apache 2 HTTP server

This Policy Template will configure the Apache HTTP server and ensure it is running. It will ensure the "apache2" package is installed (via the appropriate packaging tool for each OS), ensure the service is running and start it if not and ensure the service is configured to run on initial system startup. Configuration will create a rudder vhost file.

APT package manager configuration

Configure the apt-get and aptitude tools on GNU/Linux Debian and Ubuntu, especially the source repositories.

OpenVPN client

This Policy Template will configure the OpenVPN client service and ensure it is running. It will ensure the "openvpn" package is installed (via the appropriate packaging tool for each OS), ensure the service is running and start it if not and ensure the service is configured to run on initial system startup. Configuration will create a rudder.conf file. As of this version, only the PSK peer identification method is supported, please use the "Download File" Policy Template to distribute the secret key.

Package management for Debian / Ubuntu / APT based systems

Install, update or delete packages, automatically and consistently on GNU/Linux Debian and Ubuntu.

Package management for RHEL / CentOS / RPM based systems

Install, update or delete packages, automatically and consistently on GNU/Linux CentOS and RedHat.

Distributing files
Copy a file

Copy a file on the machine

Distribute ssh keys

Distribute ssh keys on servers

Download a file

Download a file for a standard URL (HTTP/FTP), and set permissions on the downloaded file.

File state configuration
Set the permissions of files

Set the permissions of files

System settings: Miscellaneous
Time settings

Set up the time zone, the NTP server, and the frequency of time synchronisation to the hardware clock. Also ensures that the NTP service is installed and started.

System settings: Networking
Hosts settings

Configure the contents of the hosts filed on any operating system (Linux and Windows).

IPv4 routing management

Control IPv4 routing on any system (Linux and Windows), with four possible actions: add, delete (changes will be made), check presence or check absence (a warning may be returned, but no changes will be made) for a given route.

Name resolution

Set up the IP address of the DNS server name, and the default search domain.

NFS Server

Configure a NFS server

System settings: Process
Process Management

Enforce defined parameters on system processes

System settings: Remote access
OpenSSH server

Install and set up the SSH service on Linux nodes. Many parameters are available.

System settings: User management
Group management

This Policy Template manages the target host(s) groups. It will ensure that the defined groups are present on the system.

Sudo utility configuration

This Policy Template configures the sudo utility. It will ensure that the defined rights for given users and groups are correctly defined.

User management

Control users on any system (Linux and Windows), including passwords, with four possible actions: add, delete (changes will be made), check presence or check absence (a warning may be returned, but no changes will be made) for a given user.

6.2. Directives

Once you have selected and organized your Techniques, you can create your configurations in the Configuration Management > Directives section.

Directive

This is an instance of a Technique, which allows to set values for the parameters of the latter. Each Directive can have an unique name. A Directive should be completed with a short and a long description, and a collection of parameters for the variables defined by the Technique.

The screen is divided in three parts:

  • on the left, your list of Techniques and Directives,

  • on the right the description of the selected Technique or Directive.

  • at the bottom, the configuration items of the selected Directive.

Click on the name of a Technique to show its description.

Click on the name of a Directive to see the Directive Summary containing the description of the Technique its derived from, and the configuration items of the Directive.

Example 7. Create a Directive for Name resolution

Use the Technique Name resolution to create a new Directive called Google DNS Servers, and shortly described as Use Google DNS Server. Check in the options Set nameservers and Set DNS search suffix. Set the value of the variable DNS resolver to 8.8.8.8 and of Domain search suffix according to your organization, like rudder-project.org.

6.3. Rules

Rule

It is the application of one or more directives to a group of nodes. It is the glue between both Asset Management and Configuration Management parts of the application.

When a Rule is created or modified, the promises for the target nodes are generated. Rudder computes all the promises each nodes must have, and makes them available for the nodes. This process can take up to several minutes, depending on the number of managed nodes and the Policy Server configuration. During this time, the "Regenerate now" button is replaced by a moving bar and a message stating "Generating rules". You can also press the "Regenerate now" button on the top of the interface if you feel the generated promises should be modified (for instance, if you changed the configuration of Rudder) === Compliance

A Directive contains one or multiple components. Each component generates one ore multiple reports, based on the number of keys in this component. For example, for a Sudoers Directive, each user is a key. These states are available in reports:

Success

The system is already in the desired state. No change is needed. Conformity is gained.

Repaired

The system was not in the desired state. Rudder applied some change and repaired what was not correct. Now the system is in the desired state. Conformity is gained.

Error

The system is not in the desired state. Rudder couldn’t repair the system.

Applying

When a Directive is applied, Rudder waits during 10 minutes for a report. During this period, the Directive is said Applying.

No answer

The system didn’t sent any reports. Rudder waited for 10 minutes and no report was received.

A Directive has gained conformity on a Node is every reports for each components, for each key, are in Success state. This is the only condition.

Based on these facts, the compliance of a Rule is calculated like this :

Number of Nodes for which conformity is reached for every Directive of the Rule / Total number of Nodes on which the Rule has been applied

Reports
Figure 7. Reports

7. Administration

This chapter covers basic administration task of Rudder services like configuring some parameters of the Rudder policy server, reading the services log, and starting, stopping or restarting Rudder services.

7.1. Archives

In the Admnistration > Archives section of the Rudder Server web interface, you can export and import the configuration of Rudder Groups, Directives and Rules. You can either archive the complete configuration, or only the subset dedicated to Groups, Directives or Rules.

Active Rudder configuration is stored in a LDAP tree.

The content of this tree can be exported into a file tree containing xml files, into /var/rudder/configuration-repository. This file tree is under version control, using git. At exportation time, a git tag is created in this repository, and referenced in the Rudder Webapp. Each change in the Rudder web interface is also commited in the repository.

The content of this repository can be imported into Rudder.

7.1.1. Archive usecases

The archive feature of Rudder allows to:

  • Exchange configuration between multiple Rudder instances;

  • Keep an history of major changes.

Changes testing

Export the current configuration of Rudder before you begin to make any change you have to test: if anything goes wrong, you can return to this archived state.

Changes qualification

Assuming you have multiple Rudder instances, each on dedicated for the developement, qualification and production environment. You can prepare the changes on the developement instance, export an archive, deploy this archive on the qualification environment, then on the production environment.

Tip

Use git to copy the files from an environment to another.

For instance, using one unique git repository you can follow this workflow:

  1. On Rudder test:

    1. Use Rudder web interface to prepare your policy;

    2. Create an archive;

    3. git push to the central repository;

  2. On Rudder production:

    1. git pull from the central repository;

    2. Use Rudder web interface to import the qualified archive.

Deploy a preconfigured instance

Assuming you are preparing a complete Policy integration for a client.

  1. In your labs:

    1. Prepare the configuration for Groups, Directives and Rules;

    2. Export the Policy

    3. Create an archive containing the content of the configuration repository (zip file).

  2. At the client place:

    1. Unpack the archive in /var/rudder/configuration-repository

    2. +git commit -a

    3. Restore the configurations from the last commit

7.2. Event Logs

Every action happening in the Rudder web interface are logged in the PostgreSQL database. The last 1000 event log entries are displayed in the Administration > View Event Logs section of Rudder web application. Each log item is described by its ID, Date, Actor, and Event Type, Category and Description. For the most complex events, like changes in nodes, groups, techniques, directives, deployments, more details can be displayed by clicking on the event log line.

Event Categories
  • User Authentication

  • Application

  • Configuration Rules

  • Policy

  • Technique

  • Policy Deployment

  • Node Group

  • Nodes

  • Rudder Agents

  • Policy Node

  • Archives === Policy Server

The Administartion > Policy Server Management section sum-up information about Rudder policy server and its parameters.

7.2.1. Configure allowed networks

Here you can configure the networks from which nodes are allowed to connect to Rudder policy server to get their updated rules.

You can add as many network as you want, the expected format is: networkip/mask, for example 42.42.0.0/16.

7.2.2. Clear caches

Clear cached datas, like node configuration. That will trigger a full redeployment, with regeneration of all promises files.

7.2.3. Reload dynamic groups

Reload dynamic groups, so that new nodes and their inventories are taken into account. Normally, dynamic group are automatically reloaded unless that feature is explicitly disable in Rudder configuration file.

7.3. Plugins

Rudder is an extensible software. The Administration > Plugin Management section sum-up information about loaded plugins, their version and their configuration.

A plugin is a JAR archive. The web application must be restarted after installation of a plugin.

7.3.1. Install a plugin

To install a plugin, just copy the JAR file and the configuration file in the according directories.

/opt/rudder/jetty7/plugins/

This directory contains the JAR files of the plugins.

/opt/rudder/etc/plugins/

This directory contains the configuration files of the plugins. === Basic administration of Rudder services

7.3.2. Restart the agent of the node

To restart the Rudder Agent, use following command on a node:

/etc/init.d/rudder-agent restart
Tip

This command can take more than one minute to restart the CFEngine daemon. This is not a bug, but an internal protection system of CFEngine.

7.3.3. Restart the root rudder service

Restart everything

You can restart all components of the Rudder Root Server at once:

/etc/init.d/rudder-server-root restart
Restart only one component

Here is the list of the components of the root server with a brief description of their role, and the command to restart them:

CFEngine server

Distribute the CFEngine configuration to the nodes.

/etc/init.d/cfengine-community restart
Web server application

Execute the web interface and the server that handles the new inventories.

/etc/init.d/jetty restart
Web server front-end

Handle the connection to the Web interface, the received inventories and the sharing of the UUID Rudder Root Server.

/etc/init.d/apache2 restart
LDAP server

Store the inventories and the Node configurations.

/etc/init.d/slapd restart
SQL server

Store the received reports from the nodes.

/etc/init.d/postgresql* restart

7.4. Technique upgrade

New versions of the Technique library are made available as packages, named rudder-policy-templates, for the 2.3 version of Rudder. Many bug fixes and new Techniques are added all the time. To benefit from these, we recommend you upgrade your Technique library from time to time.

Updates are available from rudder-project.org, as standard OS package downloads. Please note that nightly builds are also available, and may provide the most up to date set of Techniques. See http://www.rudder-project.org/foswiki/Download/ for full details.

When you upgrade the Rudder Techniques packages to a new version, a new version of the Technique library is copied to /opt/rudder/share/techniques.

The Technique library is managed using a GIT tree, located in /var/rudder/configuration-repository/techniques. Thus, you can not simply copy the files from /opt/rudder/share/techniques to Rudder's storage, you also have to follow this simple procedure:

Tip

Please make sure that any changes you make are on a new version of a Technique, or you are likely to have your changes replaced by the reference implementation! Of course, GIT will keep history if your modifications are already commited but this would be an annoyance.

  • Jump to the Rudder Technique tree

cd /var/rudder/configuration-repository/techniques
  • Copy the reference Technique library to your local tree

cp -a /opt/rudder/share/techniques/* .
  • Update the GIT repository to match the new tree state

git commit -am "Upgraded the Technique library (by $USER)"
  • Finally, return to the web interface and go the Configuration Management menu, then click on the Techniques menu item on the left. In the screen that appears, click the "Reload" button next to "You can load the last available version of the Technique library" at the top of the screen. === Password upgrade

This version of Rudder uses a central file to manage the passwords that will be used by the application: /opt/rudder/etc/rudder-passwords.conf

When first installing Rudder, this file is initialized with default values, and when you run rudder-init.sh, it will be updated with randomly generated passwords.

On the majority of cases, this is fine, however you might want to adjust the passwords manually. This is possible, just be cautious when editing the file, as if you corrupt it Rudder will not be able to operate correclty anymore and will spit numerous errors in the program logs.

As of now, this file follows a simple syntax: ELEMENT:password

You are able to configure three passwords in it: The OpenLDAP one, the PostgreSQL one and the authenticated WebDAV one.

If you edit this file, Rudder will take care of applying the new passwords everywhere it is needed, however it will restart the application automatically when finished, so take care of notifying users of potential downtime before editing passwords.

Here is a sample command to regenerate the WebDAV password with a random password, that is portable on all supported systems. Just change the "RUDDER_WEBDAV_PASSWORD" to any password file statement corresponding to the password you want to change.

sed -i s/RUDDER_WEBDAV_PASSWORD.*/RUDDER_WEBDAV_PASSWORD:$(dd if=/dev/urandom count=128 bs=1 2>&1 | md5sum | cut -b-12)/ /opt/rudder/etc/rudder-passwords.conf

8. Usecases

This chapter gives a few examples for using Rudder. We have no doubt that you’ll have your own ideas, that we’re impatient to hear about…

8.1. Dynamic groups by operating system

Create dynamic groups for each operating system you administer, so that you can apply specific policies to each type of OS. When new nodes are added to Rudder, these policies will automatically be enforced upon them.

8.2. Library of preventive policies

Why not create policies for emergency situations in advance? You can then put your IT infrastructure in "panic" mode in just a few clicks.

For example, using the provided Techniques, you could create a Name resolution Directive to use your own internal DNS servers for normal situations, and a second, alternative Directive, to use Google’s public DNS servers, in case your internal DNS servers are no longer available.

8.3. Standardizing configurations

You certainly have your own best practices (let’s call them good habits) for setting up your SSH servers.

But is that configuration the same on all your servers? Enforce the settings your really want using an OpenSSH server policy and apply it to all your Linux servers. SSH servers can then be stopped or reconfigured manually many times, Rudder will always restore your preferred settings and restart the SSH server in less than 5 minutes.

9. Advanced usage

This chapter describe advanced usage of Rudder. === Node management

9.0.1. Reinitialize policies for a Node

To reinitialize the policies for a Node, delete the local copy of the Applied Policies fetched from the Rudder Server, and create a new local copy of the initial promises.

root@node:~# rm -rf /var/rudder/cfengine-community/inputs/*
root@node:~# cp -a /opt/rudder/share/initial-promises/* /var/rudder/cfengine-community/inputs/

At next run of the Rudder Agent (it runs every five minuts), the initial promises will be used.

Caution

Use this procedure with caution: the Applied Policies of a Node should never get broken, unless some major change has occured on the Rudder infrastructure, like a full reinstallation of the Rudder Server.

9.0.2. Installation of the Rudder Agent

Static files

At installation of the Rudder Agent, files and directories are created in following places:

/etc

Scripts to integrate Rudder Agent in the system (init, cron).

/opt/rudder/share/initial-promises

Initialization promises for the Rudder Agent. These promises are used until the Node has been validated in Rudder. They are kept available at this place afterwards.

/opt/rudder/lib/perl5

The FusionInventory Inventory tool and its Perl dependencies.

/opt/rudder/bin/run-inventory

Wrapper script to launch the inventory.

/opt/rudder/sbin

Binaries for CFEngine Community.

/var/rudder/cfengine-community

This is the working directory for CFEngine Community.

Generated files

At the end of installation, the CFEngine Community working directory is populated for first use, and unique identifiers for the Node are generated.

/var/rudder/cfengine-community/bin/

CFEngine Community binaries are copied there.

/var/rudder/cfengine-community/inputs

Contains the actual working CFEngine Community promises. Initial promises are copied here at installation. After validation of the Node, Applied Policies, which are the CFEngine promises generated by Rudder for this particular Node, will be stored here.

/var/rudder/cfengine-community/ppkeys

An unique SSL key generated for the Node at installation time.

/opt/rudder/etc/uuid.hive

An unique identifier for the Node is generated into this file.

Services

After all of these files are in place, the CFEngine Community daemons are launched:

cf-execd

This CFEngine Community daemon is launching the CFEngine Community Agent cf-agent every 5 minutes.

cf-serverd

This CFEngine Community daemon is listening on the network for a forced launch of the CFEngine Community Agent coming from the Rudder Server's Big Red Button.

Configuration

At this point, you should configure the Rudder Agent to actually enable the contact with the server. Type in the IP address of the Rudder Root Server in the following file:

echo *root_server_IP_address* > /var/rudder/cfengine-community/policy_server.dat

9.0.3. Rudder Agent interactive

You can force the Rudder Agent to run from the console and observe what happens.

user@node:~$ sudo /var/rudder/cfengine-community/bin/cf-agent -KI
Caution
Error: the name of the Rudder Root Server can’t be resolved

If the Rudder Root Server name is not resolvable, the Rudder Agent will issue this error:

user@node:~$ sudo /var/rudder/cfengine-community/bin/cf-agent -KI

Unable to lookup hostname (rudder-root) or cfengine service: Name or service not known

To fix it, either you set up the agent to use the IP adress of the Rudder root server instead of its Domain name, either you set up accurately the name resolution of your Rudder Root Server, in your DNS server or in the hosts file.

The Rudder Root Server name is defined in this file

root@node:~# echo *IP_of_root_server* > /var/rudder/cfengine-community/policy_server.dat
Caution
Error: the CFEngine service is not responding on the Rudder Root Server

If the CFEngine is stopped on the Rudder Root Server you will get this error:

user@node:~$ sudo /var/rudder/cfengine-community/bin/cf-agent -KI
 !! Error connecting to server (timeout)
 !!! System error for connect: "Operation now in progress"
 !! No server is responding on this port
Unable to establish connection with rudder-root

Restart the CFEngine service:

user@rudder-root:~$ sudo /var/rudder/cfengine-community/bin/cf-serverd

9.0.4. Processing new inventories on the server

Verify the inventory has been received by the Rudder Root Server

There is some delay between the time when the first inventory of the Node is sent, and the time when the Node appears in the New Nodes of the web interface. For the brave and impatient, you can check if the inventory was sent by listing incoming Nodes on the server:

ls /var/rudder/inventories/incoming/
Process incoming inventories

On the next run of the CFEngine agent on Rudder Root Server, the new inventory will be detected and sent to the Inventory Endpoint. The inventory will be then moved in the directory of received inventories. The the Inventory Endpoint do its job and the new Node appears in the interface.

You can force the execution of CFEngine agent on the console:

user@rudder-root:~$ sudo /var/rudder/cfengine-community/bin/cf-agent -KI
Validate new Nodes

User interaction is required to validate new Nodes.

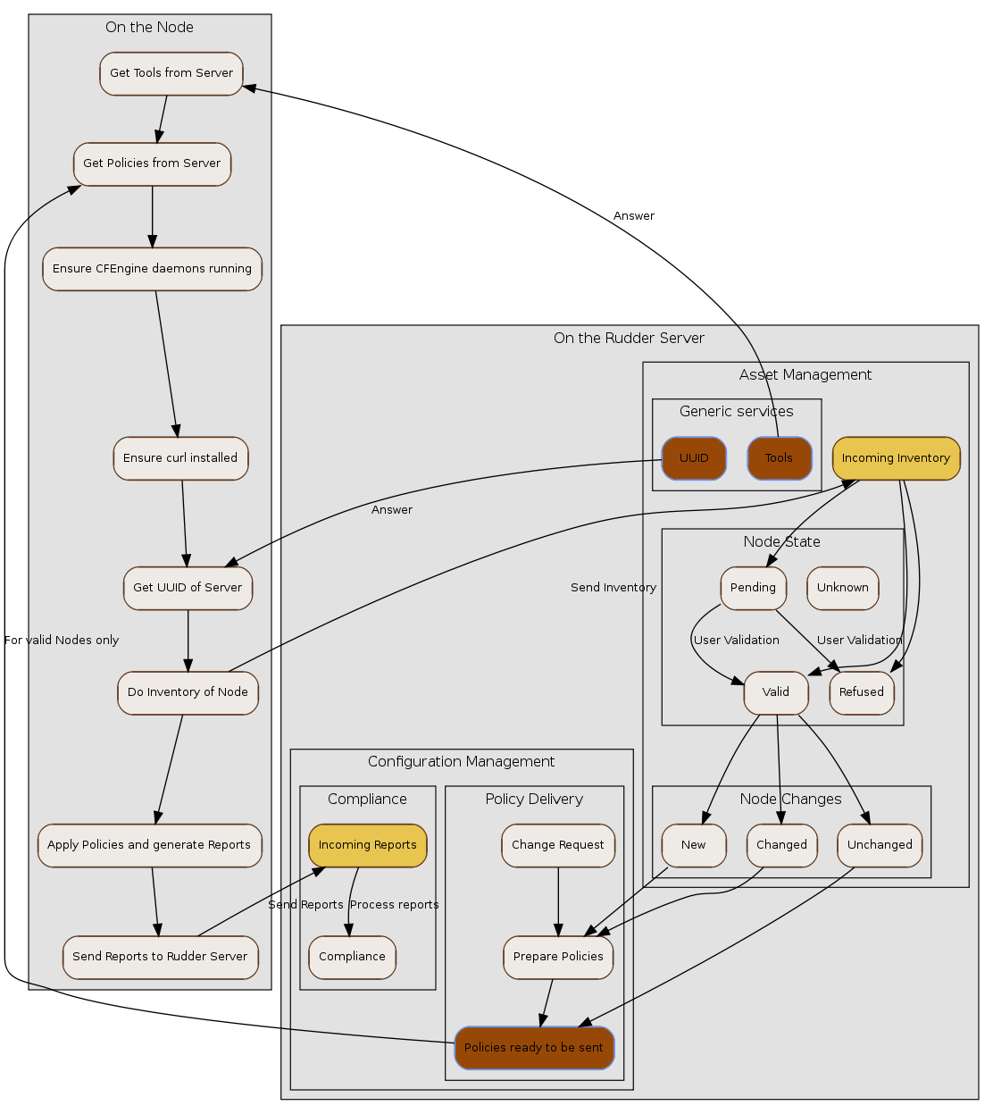
Prepare policies for the Node

Policies are not shared between the Nodes for obvious security and confidentiality reasons. Each Node has its own set of policies. Policies are generated for Nodes according in the following states:

  1. Node is new;

  2. Inventory has changed;

  3. Technique has changed;

  4. Directive has changed;

  5. Group of Node has changed;

  6. Rule has changed;

  7. Regeneration was forced by the user.

generate_policy_workflow.png
Figure 8. Generate policy workflow

9.1. User management

Change the users authorized to connect to the application. You can define authorization level for each user

9.1.1. Configuration of the users using a XML file

Generality and uses of clear text password

The credentials of a user are defined in the XML file /opt/rudder/etc/rudder-users.xml. This file expects the following format:

<authentication>
  <user name="jon.doe" password="secret" role="administator"/>
  <user name="alex.bar" password="secret2" role="administation_only, node_read"/>
  <user name="custom" password="custom" role="node_read,node_write,configuration_read,rule_read,rule_edit,directive_read,technique_read"
</authentication>

The name and password attributes are mandatory (non empty) for the user tags. The role attribute can be ommited but the user will have no permission. Only these attributes are recognized.

Every modification of this file should be followed by a restart of the Rudder web application to be taken into account:

/etc/init.d/jetty restart
Use of hashed passwords

The authentication tag may have the hash attribute. If defined, the password will be stored as hashes.

The algorithm used to create the hash (and verify it during authentication) depend on the value of the hash attribute. The possible values, the corresponding algorithm and the Linux shell command need to obtain the hash of the "secret" password for this algorithm are listed here:

Table 2. Hashed passwords algorithms list
Value Algorithm Linux command to hash the password

"md5"

MD5

read mypass; echo -n $mypass | md5sum

"sha" or "sha1"

SHA one

read mypass; echo -n $mypass | shasum

"sha256" or "sha-256"

SHA, 256 bytes

read mypass; echo -n $mypass | sha256sum

"sha512" or "sha-512"

SHA, 512 bytes

read mypass; echo -n $mypass | sha512sum

When using the suggested commands to hash a password, you must enter the command, then type your password, and hit return. The hash will then be displayed in your terminal. This avoids storing the password in your shell history.

Here is an example of authentication file with hashed password:

<authentication hash="sha">
  <user name="jon.doe"  password="e5e9fa1ba31ecd1ae84f75caaa474f3a663f05f4" role="administator"/>
  <user name="alex.bar" password="c636e8e238fd7af97e2e500f8c6f0f4c0bedafb0" role="administation_only"/>
</authentication>

9.1.2. Authorization management

For every users you can define an access level. Those authorizations allow you to access different pages or to perform different actions.

You can build custom roles with whatever permission you want, but there’s some role already defined.

In xml file, the role attribute is a list of permissions/roles, separated by a comma. each add permissions to the user. If one is wrong, or not correctly spelled, the user is set to the lowest rights (NoRights).

Pre-defined roles
  • administrator → All authorizations granted, can access and modify everything.

  • administration_only → Only access to administration part of rudder, can do everything within it.

  • user → Can access and modify eveything but the administration part

  • configuration → Can only access and act on configuration section

  • read_only → Can access to every read only part, can perform no action

  • inventory → Access to information about nodes, can see their inventory, but can’t act on them

  • rule_only → Access to information about rules, but can’t modify them

for each user you can define more than one role, each role adding its authorization to the user.

Permissions and custom roles

You can set a custom set of permissions instead of a pre-defined role.

A permission is composed of a kind and a type.

A permission kind is the level granted for a certain type. There’s 4 kinds of permission : read, write, edit, all. Depending on that value you have access to different pages and action in rudder.

There’s 8 type of permission : configuration, rule, directive, technique, node, group, administration, deployment. that value indicates what kind of datas will be displayed and/or could be set/updated by the user, depending of his access level.

9.1.3. Going further

Rudder aims at integrating with your IT system transparently, so it can’t force its own authentication system.

To meet this need, Rudder relies on the modular authentication system Spring Security that allows to easily integrate with databases, LDAP directory, or an entreprise SSO like CAS, OpenID or SPNEGO. The documentation for this integration is not yet available, but don’t hesitate to reach us on this topic.

9.1.4. Configuring an LDAP authentication provider for Rudder

If you are operating on a corporate network or want to have your users in a centralized database, there is a solution for you.

Since Rudder uses the SpringSecurity framework, you are able to connect to a wide range of authentication providers.

We will take LDAP as an example, however bear in mind that this procedure requires that you make modifications to your application that an update will replace, we do not officially support it yet.

If you really want to test this feature, follow this procedure:

First, unzip your webapp to be able to modify some files inside it

cd /opt/rudder/jetty7/webapps
mv rudder.war /root
mkdir rudder.war
cd rudder.war && unzip /root/rudder.war

Then use your favorite editor to edit /opt/rudder/jetty7/webapps/rudder.war/WEB-INF/classes/applicationContext-security.xml to change <authentication-provider ref="demoAuthenticationProvider"/> to <authentication-provider ref="ldapAuthenticationProvider"/> and paste the following code block below </authentication-manager> :

<beans:bean id="contextSource"
        class="org.springframework.security.ldap.DefaultSpringSecurityContextSource">
  <beans:constructor-arg value="ldap://ldap.mycorp.com:389/dc=mycorp,dc=com"/>
  <beans:property name="userDn" value="cn=Rudder,ou=AppOU,dc=mycorp,dc=com"/>
  <beans:property name="password" value="myverysecretpassword"/>
</beans:bean>

<beans:bean id="ldapAuthenticationProvider"
    class="org.springframework.security.ldap.authentication.LdapAuthenticationProvider">
 <beans:constructor-arg>
   <beans:bean class="org.springframework.security.ldap.authentication.BindAuthenticator">
     <beans:constructor-arg ref="contextSource"/>
     <beans:property name="userDnPatterns">
       <beans:list><beans:value>uid={0},ou=people</beans:value></beans:list>
     </beans:property>
   </beans:bean>
 </beans:constructor-arg>
 <beans:constructor-arg>
   <beans:bean
     class="org.springframework.security.ldap.userdetails.DefaultLdapAuthoritiesPopulator">
     <beans:constructor-arg ref="contextSource"/>
     <beans:constructor-arg value="ou=groups"/>
     <beans:property name="groupRoleAttribute" value="ou"/>
   </beans:bean>
 </beans:constructor-arg>
</beans:bean>

You will have to adjust the ldap URI, the userDn and password to the appropriate values for your infrastructure.

After that, you need to add some .jar files to the webapp classpath:

cd /opt/rudder/jetty7/webapps/rudder.war/WEB-INF/lib
wget --user-agent="Mozilla/5.0 (Macintosh; Intel Mac OS X 10.6; rv:9.0) Gecko/20100101 Firefox/9.0" \
http://repo2.maven.org/maven2/org/springframework/security/spring-security-ldap/3.0.5.RELEASE/spring-security-ldap-3.0.5.RELEASE.jar
wget --user-agent="Mozilla/5.0 (Macintosh; Intel Mac OS X 10.6; rv:9.0) Gecko/20100101 Firefox/9.0" \
http://repo2.maven.org/maven2/ldapsdk/ldapsdk/4.1/ldapsdk-4.1.jar
wget --user-agent="Mozilla/5.0 (Macintosh; Intel Mac OS X 10.6; rv:9.0) Gecko/20100101 Firefox/9.0" \
http://repo2.maven.org/maven2/org/springframework/ldap/spring-ldap-core/1.3.1.RELEASE/spring-ldap-core-1.3.1.RELEASE.jar

And you are all done !

Tip

This procedure is still hacky, we are considering several solutions to have a standardized procedure that does not require to touch the WAR archive and just edit some configuration files.

9.2. Password management

You might want to change the default passwords used in Rudder's managed daemons for evident security reasons.

9.2.1. Configuration of the postgres database password

You will have to adjust the postgres database and the rudder-web.properties file.

Here is a semi-automated procedure:

  • Generate a decently fair password. You can use an arbitrary one too.

PASS=`dd if=/dev/urandom count=128 bs=1 2>&1 | md5sum | cut -b-12`
  • Update the Postgres database user

su - postgres -c "psql -q -c \"ALTER USER blah WITH PASSWORD '$PASS'\""
  • Insert the password in the rudder-web.properties file

sed -i "s%^rudder.jdbc.password.*$%rudder.jdbc.password=$PASS%" /opt/rudder/etc/rudder-web.properties

9.2.2. Configuration of the OpenLDAP manager password

You will have to adjust the OpenLDAP and the rudder-web.properties file.

Here is a semi-automated procedure:

  • Generate a decently fair password. You can use an arbitrary one too.

PASS=`dd if=/dev/urandom count=128 bs=1 2>&1 | md5sum | cut -b-12`
  • Update the password in the slapd configuration

HASHPASS=`/opt/rudder/sbin/slappasswd -s $PASS`
sed -i "s%^rootpw.*$%rootpw          $HASHPASS%" /opt/rudder/etc/openldap/slapd.conf
  • Update the password in the rudder-web.properties file

sed -i "s%^ldap.authpw.*$%ldap.authpw=$PASS%" /opt/rudder/etc/rudder-web.properties

9.2.3. Configuration of the WebDAV access password

This time, the procedure is a bit more tricky, as you will have to update the Technique library as well as a configuration file.

Here is a semi-automated procedure:

  • Generate a decently fair password. You can use an arbitrary one too.

PASS=`dd if=/dev/urandom count=128 bs=1 2>&1 | md5sum | cut -b-12`
  • Update the password in the apache htaccess file

Tip

On some systems, especially SuSE ones, htpasswd is called as "htpasswd2"

htpasswd -b /opt/rudder/etc/htpasswd-webdav rudder $PASS
  • Update the password in Rudder's system Techniques

cd /var/rudder/configuration-repository/techniques/system/common/1.0/
sed -i "s%^.*davpw.*$%   \"davpw\" string => \"$PASS\"\;%" site.st
git commit -m "Updated the rudder WebDAV access password" site.st
  • Update the Rudder Directives by either reloading them in the web interface (in the "Configuration Management/Techniques" tab) or restarting jetty (NOT recommended) === Policy generation

Each time a change occurs in the Rudder interface, having an impact on the CFEngine promises needed by a node, it is necessary to regenerate the modified promises for every impacted node. By default this process is launched after each change.

9.2.4. Regenerate now button

The button Regenerate now on the top right of the screen permit you to force the regeneration of the promises. As changes in the inventory of the nodes are not automatically taken into account by Rudder, this feature can be usefull after some changes impacting the inventory informations.

9.2.5. Disable automatic regeneration of promises

In certain circumstances, it can be necessary to disable the automatic regeneration of the promises. It can be done by setting following property to false in /opt/rudder/etc/rudder-web.properties.

rudder.autoDeployOnModification=true

When switching to manual deployment of promises, the presence of pending changes is advertised on top of the Regenerate now button. Each modification can be reviewed before validation.

9.3. Technique creation

Rudder provides a set of pre-defined Techniques that cover some basic configuration and system administration needs. You can also create your own Techniques, to implement new functionality or configure new services. This paragraph will walk you through this process.

9.3.1. Prequisites

To create a Technique, you’ll need a few things:

CFEngine knowledge

Rudder's Techniques are implemented using CFEngine. Rudder takes care of a lot of the work of using CFEngine, but you’ll need to have a reasonable understanding of the CFEngine syntax.

Rudder installation for testing

To be able to test your new Technique, you’ll need a working Rudder installation (at least a server and a node).

Text editor

The only other tool you need is your favorite text editor!

9.3.2. Define your objective

Before starting to create a new Technique, have you checked that it doesn’t already exist in Rudder? The full list of current Techniques is available from GitHub, at GitHub rudder-techniques repository.

OK, now we’ve got that over with, let’s go on.

A Technique should be an abstract configuration. This means that your Technique shouldn’t just configure something one way, but instead it should implement how to configure something, and offer options for users to choose what way they want it configured. Before starting, make sure you’ve thought through what you want to create.

Here’s a quick checklist to help:

  • Do you need to install packages?

  • Do you need to create or edit configuration files?

  • Do you need to copy files from a central location?

  • Do you need to launch processes or check that they’re running?

  • Do you need to run commands to get things working?

Once you’ve made a list of what needs doing, consider what options could be presented in the user interface, when you create a Directive from your new Technique. Intuitively, the more variables there are, the more flexible your Technique will be. However, experience shows that making the Technique too configurable will actually make it harder to use, so a subtle balance comes in to play here.

At this stage, make a list of all the variables that should be presented to users configuring a Directive from your Technique.

9.3.3. Initialize your new Technique

The simplest way to create a new Technique and be able to test it as you work is to start on a Rudder server. Open a terminal and connect to your Rudder server by ssh, and cd into the directory where Techniques are stored:

$ cd /var/rudder/configuration-repository/techniques

Under this directory, you’ll find a set of categories, and sub-categories. Before creating your Technique, choose a category to put it in, and change to that directory. For example:

$ cd applications

You can consult the description of each category by looking at the category.xml file in each directory. For this example:

$ cat category.xml
<xml>
    <name>Application management</name>
    <description>This category contains Techniques designed to install,
        configure and manage applications</description>
</xml>

Once you’ve decided on a category, it’s time to create the basic skeleton of your Technique. The technical name for your Technique is it’s directory name, so choose wisely:

mkdir sampleTechnique

All directories under this one are version numbers. Let’s start with a simple 1.0 version. From now on, we’ll work in this directory.

mkdir sampleTechnique/1.0
cd sampleTechnique/1.0

Now, you need a minimum of two files to get your Technique working:

metadata.xml

This file describes the Technique, and configures how it will be displayed in the web interface.

st files

These files are templates for CFEngine configuration files. You need at least one, but can have as many as you like. Rudder processes them to generate .cf files ready to be used by CFEngine.

To get started, copy and paste these sample files, or download them from GitHub:

metadata.xml (original file: technique-metadata-sample.xml)

include::technique-metadata-sample.xml

sample_technique.st (original file: technique-st-sample.xml)

include::technique-st-sample.xml
Define variables

WORK IN PROGRESS Define metadata. Enter the variables in sections in the metadata.xml file. Cf http://www.rudder-project.org/foswiki/Development/PolicyTemplateXML

First test in the Rudder interface

Load the new Technique into Rudder and check that the variables and sections are displayed as you expect.

9.3.4. Implement the behavior

WORK IN PROGRESS Write CFEngine promises to implement the behavior that your Template should have.

Read in the variables from Rudder

WORK IN PROGRESS Using StringTemplate notation… Cf http://www.rudder-project.org/foswiki/Development/Technique

Add reporting

WORK IN PROGRESS The reports format Cf http://www.rudder-project.org/foswiki/Development/ReportsInTechniques === REST API

Rudder can be used as a web service using a REST API.

9.3.5. Default setup

Access to REST API can be either using Rudder authentication, either unauthenticated, using authentication mechanisms set elsewhere, for instance at Apache level.

Rudder Authentication

By default, the access to the REST API is open to users not authenticated in Rudder.

The method of authentication can be configured in /opt/rudder/etc/rudder-web.properties

rudder.rest.allowNonAuthenticatedUser=true
Apache access rules

By default, the REST API is exposed for localhost only, at http://localhost/rudder/api.

Example 8. Example usage of non authentified REST API

Unrestricted access can be granted to local scripts accessing to localhost, whereas remote access to the REST API will be either denied, or restricted through autentication at apache level.

User for REST actions

Actions done using the REST API are logged by default as run by the user UnknownRestUser.

To change the name of this user, add following header to the HTTP request:

X-REST-USERNAME: MyConfiguredRestUser

If the REST API is authentified, the authentified user name will be used in the logs.

9.3.6. Status

http://localhost/rudder/api/status

Check if Rudder server is up and return OK. If Rudder server is not responding, an error is displayed.

9.3.7. Promises regeneration

http://localhost/rudder/api/deploy/reload

Regenerate promises (same action as the Regenerate now button).

9.3.8. Dynamic groups regeneration

http://localhost/rudder/api/dyngroup/reload

Check all dynamic groups for changes. If changes have occured, regenerate the groups in the LDAP and the CFEngine promises.

9.3.9. Technique library reload

http://localhost/rudder/api/techniqueLibrary/reload

Check the technique library for changes. If changes have occured, reload the technique library in memory and regenerate the CFEngine promises.

9.3.10. Archives manipulation

Various methods are available to import and export items:

Archiving:
http://localhost/rudder/api/archives/archive/groups

Export node groups and node groups categories.

http://localhost/rudder/api/archives/archive/directives

Export policy library (categories, active techniques, directives).

http://localhost/rudder/api/archives/archive/rules

Export rules

http://localhost/rudder/api/archives/archive/full

Export everything

Listing:
http://localhost/rudder/api/archives/list/groups

List available archives datetime for groups (the datetime is in the format awaited for restoration).

http://localhost/rudder/api/archives/list/directives

List available archives datetime for policy library (the datetime is in the format awaited for restoration).

http://localhost/rudder/api/archives/list/rules

List available archives datetime for configuration rules (the datetime is in the format awaited for restoration).

http://localhost/rudder/api/archives/list/full

List available archives datetime for full archives (the datetime is in the format awaited for restoration).

Restoring a given archive:
http://localhost/rudder/api/archives/restore/groups/datetime/[archiveId]

Restore given groups archive.

http://localhost/rudder/api/archives/restore/directives/datetime/[archiveId]

Restore given directives archive.

http://localhost/rudder/api/archives/restore/rules/datetime/[archiveId]

Restore given rules archive.

http://localhost/rudder/api/archives/restore/full/datetime/[archiveId]

Restore everything.

Restoring the latest available archive (from a previously archive action, and so from a Git tag):
http://localhost/rudder/api/archives/restore/groups/latestArchive
http://localhost/rudder/api/archives/restore/directives/latestArchive
http://localhost/rudder/api/archives/restore/rules/latestArchive
http://localhost/rudder/api/archives/restore/full/latestArchive
Restoring the latest available commit (use Git HEAD):
http://localhost/rudder/api/archives/restore/groups/latestCommit
http://localhost/rudder/api/archives/restore/directives/latestCommit
http://localhost/rudder/api/archives/restore/rules/latestCommit
http://localhost/rudder/api/archives/restore/full/latestCommit
Downloading a ZIP archive

The REST API allows to download a ZIP archive of groups, directives and rules (as XML files) for a given Git commit ID (the commit HASH).

It is not designed to query for available Git commit ID, so you will need to get it directly from a Git tool (for example with Git log) or from the list API.

Note that that API allow to download ANY Git commit ID as a ZIP archive, not only the one corresponding to Rudder archives.

Note 2: you should rename the resulting file with a ".zip" extension as most zip utilities won’t work correctly on a file not having it.

http://localhost/rudder/api/archives/zip/groups/[GitCommitId]

Download groups for the given Commit ID as a ZIP archive.

http://localhost/rudder/api/archives/zip/directives/[GitCommitId]

Download directives for the given Commit ID as a ZIP archive.

http://localhost/rudder/api/archives/zip/rules/[archiveId]

Download rules for the given Commit ID as a ZIP archive.

http://localhost/rudder/api/archives/zip/full/[archiveId]

Download groups, directives and rules for the given Commit ID as a ZIP archive.

9.4. Server optimization

9.4.1. Optimize PostgreSQL server

The default out-of-the-box configuration of PostgreSQL server is really not compliant for high end (or normal) servers. It uses a really small amount of memory.

The location of the PostgreSQL server configuration file is usually:

/etc/postgresql/8.x/main/postgresql.conf

On a SuSE system:

/var/lib/pgsql/data/postgresql.conf
Suggested values on an high end server
#
# Amount of System V shared memory
# --------------------------------
#
# A reasonable starting value for shared_buffers is 1/4 of the memory in your
# system:

shared_buffers = 1GB

# You may need to set the proper amount of shared memory on the system.
#
#   $ sysctl -w kernel.shmmax=1073741824
#
# Reference:
# http://www.postgresql.org/docs/8.4/interactive/kernel-resources.html#SYSVIPC
#
# Memory for complex operations
# -----------------------------
#
# Complex query:

work_mem = 24MB
max_stack_depth = 4MB

# Complex maintenance: index, vacuum:

maintenance_work_mem = 240MB

# Write ahead log
# ---------------
#
# Size of the write ahead log:

wal_buffers = 4MB

# Query planner
# -------------
#
# Gives hint to the query planner about the size of disk cache.
#
# Setting effective_cache_size to 1/2 of total memory would be a normal
# conservative setting:

effective_cache_size = 1024MB
Suggested values on a low end server
shared_buffers = 128MB
work_mem = 8MB
max_stack_depth = 3MB
maintenance_work_mem = 64MB
wal_buffers = 1MB
effective_cache_size = 128MB

9.5. Server migration

9.5.1. What files you need

To copy a server on a new location, you need at least to keep the configuration applied by your server.

You need to keep :

  • Rules

  • Directives

  • Groups

  • Techniques

If you keep your actual nodes, you also have to handle with CFEngine keys. New nodes won’t have problems with the new server.

If your new server has a different IP, you will have to change it on your nodes.

You will have to accept nodes

There are multiple ways to migrate your server, here are the best we propose you.

9.5.2. Handle configuration files

Copy /var/rudder/configuration-repository

The simplest way to migrate your server to a new one is to copy /var/rudder/configuration-repository from your former server to the new one. In this folder you will find all your Rules/Groups/Directives/Techniques are stored. By copying that folder you will keep the git tree used by your server and keep your comments.

  • Copy /var/rudder/configuration-repository to your new server

  • In Rudder UI Go to Administration > Policy Server

  • Reload the Technique Library

  • Go to Administration > Archives

  • In Global Archive, "Choose an archive" select Latest git commit

  • Click on Restore everything

  • After deployement, your configuration should be restored

Use Archive feature of Rudder

You can download an archive of your configuration in the Rudder UI and use it on your new server To keep your Technique you will have to copy the techniques folder in /var/rudder/configuration-repository to your new server You will have a new git tree, and you will lose all the history you add before and the all the comments

Techniques

  • Copy the /var/rudder/configuration-repository/techniques folder from your old server to you new one

Others

  • On your old server UI, go to Administration > Archives

  • In global archive, choose the latest commit, and then click on download as Zip

  • Copy and extract the archive in /var/rudder/configuration-repository

Git

  • use git add rules techniques groups directives

  • use git commit

  • the latest git commit will now be exactly the same as the old one

Restore

  • In Rudder UI Go to Administration > Policy Server

  • Reload the Technique Library

  • Go to Administration > Archives

  • In Global Archive, "Choose an archive" select Latest git commit

  • Click on Restore everything

  • After deployement, your configuration should be restored

9.5.3. Handle CFEngine keys

Keep your CFEngine keys

Copy /var/rudder/cfengine-community/ppkeys to your new server

Change CFEngine keys

On every node that were using your old server rudder, you will have to erase the server public key (root-MD5=*.pub file)

Run rm /var/rudder/cfengine-community/ppkeys/root-MD5=*.pub

On the next run of rudder-agent, nodes will get the new public key of the server

9.5.4. On your nodes

If your server has changed of IP address you have to modify /var/rudder/cfengine-community/policy_server.dat with the new address

Then you force your nodes to send their inventory while running /var/rudder/cfengine-community -KI -D force_inventory

On your Rudder UI, you should now be able to accept the nodes.

You configuration is now totally migrated. == Reference

This chapter contains the reference Rudder configuration files

9.6. Rudder Server data workflow

To have a better understanding of the Archive feature of Rudder, a description of the data workflow can be usefull.

All the logic of Rudder Techniques is stored on the filesystem in /var/rudder/configuration-repository/techniques. The files are under version control, using git. The tree is organized as following :

  1. At the first level, techniques are classified in categories: applications, fileConfiguration, fileDistribution, jobScheduling, system, systemSettings. The description of the category is included in category.xml.

  2. At the second and third level, Technique identifier and version.

  3. At the last level, each technique is described with a metadata.xml file and one or several CFEngine template files (name ending with .st).

An extract of Rudder Techniques filesystem tree
+-- techniques
|   +-- applications
|   |   +-- apacheServer
|   |   |   +-- 1.0
|   |   |       +-- apacheServerConfiguration.st
|   |   |       +-- apacheServerInstall.st
|   |   |       +-- metadata.xml
|   |   +-- aptPackageInstallation
|   |   |   +-- 1.0
|   |   |       +-- aptPackageInstallation.st
|   |   |       +-- metadata.xml
|   |   +-- aptPackageManagerSettings
|   |   |   +-- 1.0
|   |   |       +-- aptPackageManagerSettings.st
|   |   |       +-- metadata.xml
|   |   +-- category.xml
|   |   +-- openvpnClient
|   |   |   +-- 1.0
|   |   |       +-- metadata.xml
|   |   |       +-- openvpnClientConfiguration.st
|   |   |       +-- openvpnInstall.st

At Rudder Server startup, or after the user has requested a reload of the Rudder Techniques, each metadata.xml is mapped in memory, and used to create the LDAP subtree of Active Techniques. The LDAP tree contains also a set of subtrees for Node Groups, Rules and Node Configurations.

At each change of the Node Configurations, Rudder Server creates CFEngine draft policies (Cf3PolicyDraft) that are stored in memory, and then invokes cf-clerk. cf-clerk finally generates the CFEngine promises for the Nodes.

data_workflow.png
Figure 9. Rudder data workflow

9.7. Rudder Agent workflow

In this chapter, we will have a more detailled view of the Rudder Agent workflow. What files and processes are created or modified at the installation of the Rudder Agent? What is happening when a new Node is created? What are the recurrent tasks performed by the Rudder Agent? How does the Rudder Server handle the requests coming from the Rudder Agent? The Rudder Agent workflow schema summarizes the process that will be described in the next pages.

agent_workflow.png
Figure 10. Rudder Agent workflow

Let’s consider the Rudder Agent is installed and configured on the new Node.

The Rudder Agent is regularly launched and performs following tasks sequencially, in this order:

9.7.1. Request data from Rudder Server

The first action of Rudder Agent is to fetch the tools directory from Rudder Server. This directory is located at /opt/rudder/share/tools on the Rudder Server and at /var/rudder/tools on the Node. If this directory is already present, only changes will be updated.

The agent then try to fetch new Applied Policies from Rudder Server. Only requests from valid Nodes will be accepted. At first run and until the Node has been validated in Rudder, this step fails.

9.7.2. Launch processes

Ensure that the CFEngine community daemons cf-execd and cf-serverd are running. Try to start these daemons if they are not already started.

Daily between 5:00 and 5:05, relaunch the CFEngine Community daemons cf-execd and cf-serverd.

Add a line in /etc/crontab to launch cf-execd if it’s not running.

Ensure again that the CFEngine community daemons cf-execd and cf-serverd are running. Try to start these daemons if they are not already started.

9.7.3. Identify Rudder Root Server

Ensure the curl package is installed. Install the package if it’s not present.

Get the identifier of the Rudder Root Server, necessary to generate reports. The URL of the identifier is http://Rudder_root_server/uuid

9.7.4. Inventory

If no inventory has been sent since 8 hours, or if a forced inventory has been requested (class force_inventory is defined), do and send an inventory to the server.

user@node:~$ sudo /var/rudder/cfengine-community/bin/cf-agent -KI -Dforce_inventory

No reports are generated until the Node has been validated in Rudder Server.

9.7.5. Syslog

After validation of the Node, the system log service of the Node is configured to send reports regularly to the server. Supported system log providers are: syslogd, rsyslogd and syslog-ng.

9.7.6. Apply Directives

Apply other policies and write reports locally.

9.8. Configuration files for a Node

/etc/default/rudder-agent
#====================================================================
# Configuration sample for Cfengine Community init script
#====================================================================

# Cfengine Community directory and files
CFENGINE_COMMUNITY_PATH="/opt/rudder"
CFENGINE_COMMUNITY_VAR_PATH="/var/rudder/cfengine-community"
CFENGINE_COMMUNITY_RUN[CFEXECD]="1"
CFENGINE_COMMUNITY_RUN[CFSERVERD]="1"
CFENGINE_COMMUNITY_RUN[CFMONITORD]="0"
CFENGINE_COMMUNITY_BIN[CFEXECD]="$CFENGINE_COMMUNITY_VAR_PATH/bin/cf-execd"
CFENGINE_COMMUNITY_BIN[CFSERVERD]="$CFENGINE_COMMUNITY_VAR_PATH/bin/cf-serverd"
CFENGINE_COMMUNITY_BIN[CFMONITORD]="$CFENGINE_COMMUNITY_VAR_PATH/bin/cf-monitord"
CFENGINE_COMMUNITY_PARAMS[CFEXECD]=""
CFENGINE_COMMUNITY_PARAMS[CFSERVERD]=""
CFENGINE_COMMUNITY_PARAMS[CFMONITORD]=""
CFENGINE_COMMUNITY_PID_FILE[CFEXECD]="$CFENGINE_COMMUNITY_VAR_PATH/cf-execd.pid"
CFENGINE_COMMUNITY_PID_FILE[CFSERVERD]="$CFENGINE_COMMUNITY_VAR_PATH/cf-serverd.pid"
CFENGINE_COMMUNITY_PID_FILE[CFMONITORD]="$CFENGINE_COMMUNITY_VAR_PATH/cf-monitord.pid"

# Other
TIMEOUT="60" # Max time to start/stop processes
SYSLOG_FACILITY="local6"
PS_COMMAND="ps -efww"   # This ensures full width for ps output but doesn't work on Solaris - use "ps -ef"

9.9. Configuration files for Rudder Server

/opt/rudder/etc/htpasswd-webdav
rudder:vHBLbrOyfEWFg
/opt/rudder/etc/inventory-web.properties
##
# Default configuration file for the application.
# You can define the location of this file by
# setting "inventoryweb.configFile" JVM property,
# for example:
# java .... -Dinventoryweb.configFile=/opt/rudder/etc/inventory-web.conf
##

#
## LDAP related configuration
#

#  LDAP directory connection information
ldap.host=localhost
ldap.port=389
ldap.authdn=cn=Manager,cn=rudder-configuration
ldap.authpw=secret

# inventories information
ldap.inventories.software.basedn=ou=Inventories,cn=rudder-configuration
ldap.inventories.accepted.basedn=ou=Accepted Inventories,ou=Inventories,cn=rudder-configuration
ldap.inventories.pending.basedn=ou=Pending Inventories,ou=Inventories,cn=rudder-configuration

# where to store LDIF inventory versions
history.inventories.rootdir=/var/rudder/inventories/historical

# where to store debug information about LDAP modification requests
ldif.tracelog.rootdir=/var/rudder/inventories/debug
/opt/rudder/etc/logback.xml
<configuration>
  <!--
    This is the default logging configuration file. It will be used if you
    didn't specify the "logback.configurationFile" JVM option.
    For example, to use a loggin configuration file in "/etc/rudder":
    java ... -Dlogback.configurationFile=/etc/rudder/logback.xml

    Full information about the file format is available on the project
    web site: http://logback.qos.ch/manual/configuration.html#syntax
   -->

  <!--
    Appender configuration - where&how to write logs in SLF4J speaking.
    ===================================================================
    Our default configuration : log on stdout appender so that our logs
    are managed by the container log system (and so, if Tomcat/Jetty/etc
    logs are stored in files and rotated, so are our log information).

    Log format is:
    - date/time/thread of the log on 30 chars (fixed)
    - log level on 5 char (fixed)
    - name of the logger (and so the class) on 36 chars, with
      package name folding
    - log message follows
    - limit exception trace to 30 calls

    You should not have to modify that.
  -->
  <appender name="STDOUT" class="ch.qos.logback.core.ConsoleAppender">
    <encoder class="ch.qos.logback.classic.encoder.PatternLayoutEncoder">
      <Pattern>%-30(%d{HH:mm:ss.SSS} [%thread]) %-5level %logger{36} - %msg%n%xEx{30}</Pattern>
    </encoder>
  </appender>

  <!--
    Manage the global log level of the application.
    ===============================================

    That level will be used for all logs that are not
    more precisely defined below (i.e for whom there is
    no <logger name="...." level="..."/> defined)

    Available log levels are:
         trace < debug < info < warn < error < off
    "off" completely shut down logging for the given logger

    Do not modify the appender part if you don't know what you
    are doing.
  -->

  <root level="info">
    <appender-ref ref="STDOUT" />
  </root>

  <!--
    Debug LDAP write operations
    ===========================

    This logger allow to trace LDAP writes operation and
    to output them in LDIF file (the output directory path
    is configured in the main configuration file)
    The trace is done only if level is set to "trace"
    WARNING: setting the level to trace may have major
    performance issue, as A LOT of LDIF files will have
    to be written.
    You should activate that log only for debugging purpose.
  -->

  <logger name="trace.ldif.in.file" level="off" />


  <!-- ==================================================== -->
  <!-- YOU SHOULD NOT HAVE TO CHANGE THINGS BELOW THAT LINE -->
  <!-- ==================================================== -->

  <!--
    Display AJAX information of the Web interface
    =============================================
    Whatever the root logger level is, you are likely
    to not wanting these information.
    Set the level to debug if you are really interested
    in AJAX-related debug messages.
  -->
  <logger name="comet_trace" level="info" />

  <!--
    Spring Framework log level
    ==========================
    We really don't want to see SpringFramework debug info,
    whatever the root logger level is - it's an internal
    component only.
  -->
  <logger name="org.springframework" level="warn" />

  <!--
    We don't need to have a timing information for each
    HTTP request.
    If you want to have these information, set the log
    level for that logger to (at least) "info"
   -->
  <logger name="net.liftweb.util.TimeHelpers" level="warn" />

</configuration>
/opt/rudder/etc/openldap/slapd.conf
#
# See slapd.conf(5) for details on configuration options.
# This file should NOT be world readable.
#
include         /opt/rudder/etc/openldap/schema/core.schema
include         /opt/rudder/etc/openldap/schema/cosine.schema
include         /opt/rudder/etc/openldap/schema/nis.schema
include         /opt/rudder/etc/openldap/schema/dyngroup.schema
include         /opt/rudder/etc/openldap/schema/inventory.schema
include         /opt/rudder/etc/openldap/schema/rudder.schema

loglevel none stats

# Define global ACLs to disable default read access.

# Do not enable referrals until AFTER you have a working directory
# service AND an understanding of referrals.
#referral       ldap://root.openldap.org

pidfile         /var/rudder/run/slapd.pid
argsfile        /var/rudder/run/slapd.args

# Load dynamic modules for backends and overlays:
modulepath      /opt/rudder/libexec/openldap/
moduleload      back_hdb.la
moduleload      back_monitor.la
moduleload  dynlist.la

# Sample security restrictions
#       Require integrity protection (prevent hijacking)
#       Require 112-bit (3DES or better) encryption for updates
#       Require 63-bit encryption for simple bind
# security ssf=1 update_ssf=112 simple_bind=64

# Sample access control policy:
#       Root DSE: allow anyone to read it
#       Subschema (sub)entry DSE: allow anyone to read it
#       Other DSEs:
#               Allow self write access
#               Allow authenticated users read access
#               Allow anonymous users to authenticate
#       Directives needed to implement policy:
# access to dn.base="" by * read
# access to dn.base="cn=Subschema" by * read
# access to *
#       by self write
#       by users read
#       by anonymous auth
#
# if no access controls are present, the default policy
# allows anyone and everyone to read anything but restricts
# updates to rootdn.  (e.g., "access to * by * read")
#
# rootdn can always read and write EVERYTHING!

##############################################
# Global overlays (available on all databases)
##############################################
overlay dynlist
dynlist-attrset dynGroup memberURL

#######################################################################
# BDB database definitions
#######################################################################

database        hdb
suffix          "cn=rudder-configuration"
rootdn          "cn=Manager,cn=rudder-configuration"
# Cleartext passwords, especially for the rootdn, should
# be avoid.  See slappasswd(8) and slapd.conf(5) for details.
# Use of strong authentication encouraged.
rootpw          secret
# The database directory MUST exist prior to running slapd AND
# should only be accessible by the slapd and slap tools.
# Mode 700 recommended.
directory   /var/rudder/ldap/openldap-data
# Checkpoint database every 128k written or every 5 minutes
checkpoint      0       1
# Indices to maintain
index   objectClass     eq
index   confirmed       eq
index   uuid,machineUuid,nodeId,machine,hostedVm,container,node,software eq
index   mountPoint,softwareVersion,cn   eq
index   member eq

database monitor
/opt/rudder/etc/reportsInfo.xml
<ReportsInfoStore>
</ReportsInfoStore>
/opt/rudder/etc/rudder-users.xml
<!--
 The "authentication" tag can have a "hash" argument, with these allowed values:
 "md5", "sha1", "sha256", "sha-256", "sha512", "sha-512"

 For example: <authentication hash="sha">

 To hash passwords for this format, run these commands:
 "md5"                    read mypass; echo -n $mypass | md5sum
 "sha" or "sha1"          read mypass; echo -n $mypass | shasum
 "sha256" or "sha-256"    read mypass; echo -n $mypass | sha256sum
 "sha512" or "sha-512"    read mypass; echo -n $mypass | sha512sum

  After changing this file, the rudder webapp must be restarted to take changes
  into account: /etc/init.d/jetty restart
 -->

<!-- example with hash -->
<!-- <authentication hash="sha"> -->
<authentication>
  <user name="jon.doe"  password="secret"/>
  <user name="alex.bar" password="secret2"/>
  <!--  exemple of bad lines -->
  <!--  <user name="" password="secret2"/>-->
  <!--  <user name="name" password=""/>-->
</authentication>
/opt/rudder/etc/rudder-web.properties
##
# Default configuration file for the application.
# You can define the location of the file by
# setting "rudder.configFile" JVM property,
# for example:
# java .... -Drudder.configFile=/opt/rudder/etc/rudder-web.conf
##


##
# Application information
##
#define that property if you are behind a proxy
#or anything that make the URL served by the
#servlet container be different than the public one
#note: if defined, must not end with /
#let blank to use default value
base.url=http://rudder-debian/rudder

##
#  LDAP properties
##

#  LDAP directory connection information
ldap.host=localhost
ldap.port=389
ldap.authdn=cn=manager,cn=rudder-configuration
ldap.authpw=secret

#inventories information
ldap.inventories.software.basedn=ou=Inventories, cn=rudder-configuration
ldap.inventories.accepted.basedn=ou=Accepted Inventories, ou=Inventories, cn=rudder-configuration
ldap.inventories.pending.basedn=ou=Pending Inventories, ou=Inventories, cn=rudder-configuration

#Base DN for Rudder Data
ldap.rudder.base=ou=Rudder, cn=rudder-configuration

#Base DN (the ou=Node is already given by the DIT)
ldap.node.base=cn=rudder-configuration

#  directory where LDIF trace of LDAP modify request are
#  stored when loglevel is 'trace'
ldif.tracelog.rootdir=/var/rudder/inventories/debug


##
# Other Rudder Configuration properties
##

#
# directory used as root directory to store LDIF dump
# of historised inventories
history.inventories.rootdir=/var/rudder/inventories/historical

##
#  Upload directory
##
#  directory where new uploaded files are stored
upload.root.directory=/var/rudder/files/

##
#  Emergency stop
##
#  path to the script/binary that allows emergency orchestrator stop
bin.emergency.stop=/opt/rudder/bin/cfe-red-button.sh


##
#  Promise writer directory configuration
##
rudder.dir.config=/opt/rudder/etc/
rudder.dir.policyPackages=/opt/rudder/share/policy-templates
rudder.dir.licensesFolder=/opt/rudder/etc/licenses
rudder.dir.policies=/var/rudder/
rudder.dir.backup=/var/rudder/backup/
rudder.dir.dependencies=/var/rudder/tools/
rudder.dir.sharing=/var/rudder/files/
rudder.dir.lock=/var/rudder/lock/
rudder.endpoint.cmdb=http://localhost:8080/endpoint/upload/

# Port used by the community edition
rudder.community.port=5309


rudder.jdbc.driver=org.postgresql.Driver
rudder.jdbc.url=jdbc:postgresql://localhost:5432/rudder
rudder.jdbc.username=rudder
rudder.jdbc.password=Normation


#
# Destination directory for files distributed
# with the copyFile policy
#
policy.copyfile.destination.dir=/some/default/destination/directory/

#
# Command line to check the promises generated
#
rudder.community.checkpromises.command=/var/rudder/cfengine-community/bin/cf-promises
rudder.nova.checkpromises.command=/bin/true


#
# Interval of time between two dynamic group update batch
# Expect an int (amount of minutes)
#
rudder.batch.dyngroup.updateInterval=5

#
# Interval of time (in seconds) between two checks
# for a policy template library update (a commit)
# 300s = 5minutes
#
rudder.batch.ptlib.updateInterval=300


#
# Configure the refs path to use for the git repository for
# the Policy Template Reference Library.
# The default is to use "refs/heads/master" (the local master
# branche).
# You have to use the full ref path.
rudder.ptlib.git.refs.path=refs/heads/master

10. Bibliography

11. Appendix: Glossary

Active Techniques

This is an organized list of the Techniques selected and modified by the user. By default this list is the same as the Technique Libraryy. Techniques can be disabled or deleted, and then activated again with a simple drag and drop. Categories can be reorganised according to the desired taxonomy. A Technique can appear only once in the Active Techniques list.

Applied Policy

This is the result of the conversion of a Policy Instance into a set of CFEngine Promises for a particular Node.

"Big red button"

A button, on the right top side of every page of Rudder web interface, to command the emergency stop of the agents. This stop will be implicitly done in less than 10 minutes, or can be done immediately if the port 5309 TCP from the Rudder Root Server (or each relay server) is open to each nodes. This feature is detailed in the user documentation.

cf-execd

This CFEngine Community daemon is launching the CFEngine Community Agent cf-agent every 5 minutes.

cf-serverd

This CFEngine Community daemon is listening on the network for a forced launch of the CFEngine Community Agent coming from the Rudder Server's Big Red Button.

CFEngine Nova

Managing Windows machines requires the commercial version of CFEngine, called Nova. It needs to open the port 5308 TCP from the Node to the Rudder Root Server.

CFEngine server

Distribute the CFEngine configuration to the nodes.

CFEngine

CFEngine is a configuration management software. CFEngine comes from a contraction of “ConFiguration Engine”.

Directive

This is an instance of a Technique, which allows to set values for the parameters of the latter. Each Directive can have an unique name. A Directive should be completed with a short and a long description, and a collection of parameters for the variables defined by the Technique.

Dynamic group

Group of Nodes based on search criteria. The search is replayed every time the group is queried. The list will always contain the nodes that match the criteria, even if the data nodes have changed since the group was created.

LDAP server

Store the inventories and the Node configurations.

Port 514, TCP

Syslog port, used to centralize reports.

Port 5308, TCP

Nova communication port, used by the commercial version of CFEngine, which is required to manage Windows nodes.

Port 5309, TCP

CFEngine communication port, used to communicate the policies to the rudder nodes.

Port 80, TCP, for nodes

HTTP communication port, used to send inventory and fetch the id of the Rudder Server.

Port 80, TCP, for users

HTTP communication port, used by the users to access to the web interface.

Rudder Node

A Node is client computer managed by Rudder. To be managed, a Node must first be accepted as an authorized node.

Rudder Relay Server

Relay servers are not available in the current version. In a future version, these optional servers will let you adapt your Rudder architecture to your existing network topology, by acting as a proxy for flows exchanged between managed nodes and the root server.

Rudder Root Server

This is the core of the Rudder infrastructure. This server must be a dedicated machine (either virtual of physical), and contains the main application components: the web interface, databases, configuration data, logs…

Rudder

Rudder is a Drift Assesment software. Rudder associates Asset Management and Configuration Management. Rudder is a Free Software developped by Normation.

Rule

It is the application of one or more directives to a group of nodes. It is the glue between both Asset Management and Configuration Management parts of the application.

SQL server

Store the received reports from the nodes.

Static group

Group of Nodes based on search criteria. The search is performed once and the resulting list of Nodes is stored. Once declared, the list of nodes will not change, except manual change.

Technique Library

This is an organized list of every available Techniques. This list can’t be modified: every changes made by an user will be applied to the Active Techniques.

Technique

This is a configuration skeleton, adapted to a function or a particular service (eg DNS resolver configuration). This skeleton includes the configuration logic for this function or service, and can be set according to a list of variables (in the same example: IP addresses of DNS servers, the default search box, …)

Web server application

Execute the web interface and the server that handles the new inventories.

Web server front-end

Handle the connection to the Web interface, the received inventories and the sharing of the UUID Rudder Root Server.

12. License

Copyright © 2011-2013 Normation SAS

Rudder User Documentation by Normation SAS is licensed under a Creative Commons Attribution-ShareAlike 3.0 Unported License.

Permissions beyond the scope of this license may be available at Normation SAS.

External contributions:

I like buttons 3a icon set for admonition blocks by MazeNL77 is free for commercial usage.